膳食指南推荐运动量到底是多少!

谷蓝小 2025-09-28 22:11:48
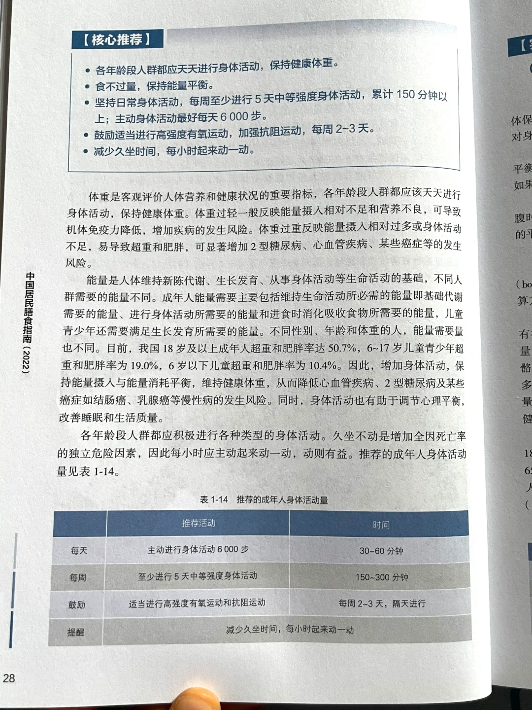
今天一早有个陌生人(谁也没关注过的小号),在我提醒大家不要餐餐靠运动降糖的笔记下跟我纠结,反复纠结了一上午,此人我已经拉黑、留言也删除了。正在准备开专场解释清楚这个问题,他就用另一个小号留言继续恶言相向,好吧,今天就说你,广西这位你自己看好了。 他觉得每日6000步不是每日步行步数累计,而是每天在30-60分钟内完成6000步,才叫主动身体活动,而日常活动产生的步行步数不算主动身体活动,算被动运动,也不能计算入每日6000步这个推荐量。 我觉得他根本没搞懂被动运动和主动运动是什么意思。何为被动运动?是指个人没有主动行为能力,需要仪器辅助完成运动,比如下肢瘫痪病人靠医院的专业仪器站起来行走以防止肌肉萎缩。这里的被动和主动不是个人主观意识中想不想运动、愿不愿意运动。 累计步数6000步,累计需要时间30-60分钟,“累计”两个字划重点!以6000步为3000米来计算,时速3-6公里,这就是日常步行速度。上下班、逛街逛超市、取快递、办公室里来回走动、工地里巡逻……哪一样不是主动步行?累计步行6000,轻轻松松就能达到。 当然他的意思他一天哪怕为了生活奔走五万步,都不能算在这6000步内,因为不是自己心甘情愿、专门拿时间运动完成。一日步数没有上限,还要额外快走6000步,且不说身体供能问题,膝盖还在吗?要不了多久就该坐轮椅了吧。 同样一本书,不同人看,看出不同的结果,理解不同、不能和你同一嘴形就觉得是我傲娇、是我不尊重人?那你又何曾尊重过别人? 另外,多说一句膳食指南推荐每周五天中等强度运动,中等强度的运动是指在运动过程中出现心率增快,身体微出汗,呼吸略喘,一般达到预测心率(用220减去年龄就是预测心率)的60%到70%就是适合的中等运动强度。慢跑、快走、爬坡上楼梯、坡路骑自行车、滑冰、登山都是中等强度运动。累计时长150-300分钟,也就是每次30-60分钟。那些三餐餐后爬楼梯、椭圆机、跑步机快走半小时一小时的,早晚跑步2-4小时的,我说你们运动过量,你们还觉得委屈吗? 而力量训练、打羽毛球篮球、hiit这类,属于高强度运动。高强度运动一周只推荐2-3次。 大部分人都只是普通人,不是运动员,没有运动基础,没有专业营养师按每日运动量为你们配餐,没有康复师修复你们的运动损伤,没有专业医疗团队来观察评估你们的身体状态!吃不够还去拼命折腾,就是在消耗自身健康!

0 阅读:5
谷蓝小

谷蓝小

感谢大家的关注