老涛资讯网
开学第一天|班主任这样安排打扫卫生被夸了
张宝星辰
2025-07-25 15:02:13
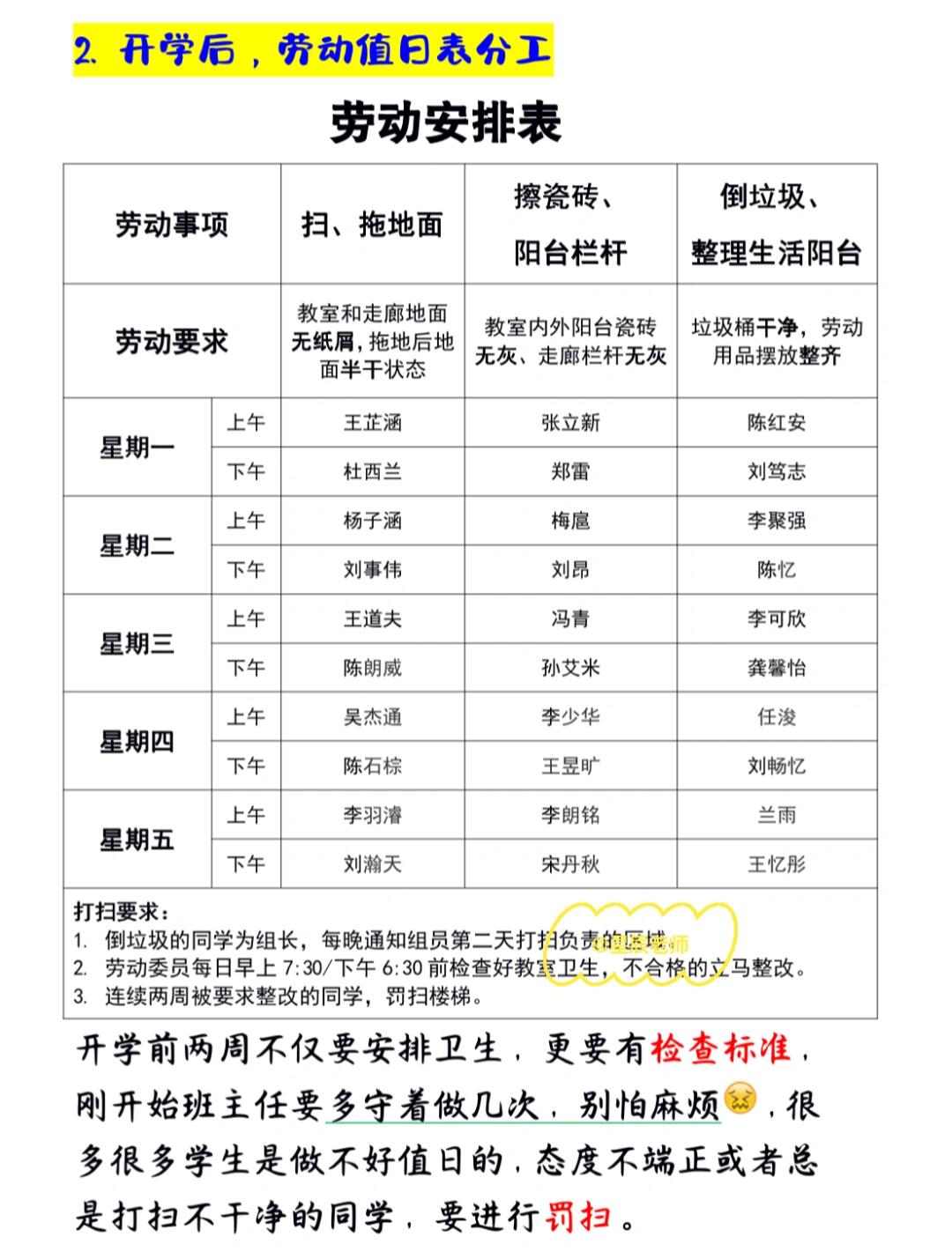
[集美R]开学的第一步就是打扫卫生,很多老师反映学生根本不积极,没有主动申请打扫教室的[泪崩R] 那就直接按照学号安排好,没有安排到的同学负责搬书,主打一个人人都要为班级做贡献👏👏 🌸班主任记得在他们打扫完毕后表扬表扬认真的同学哟[点赞R]
0
阅读:1
张宝星辰
感谢大家的关注
作者最新文章
1
码住‼️植树节班会🌲播种绿色,守护未来
2
男生女生都应该上一节三八妇女节班会‼️
3
新时代这样追“锋”👍学习雷锋主题班会
4
拒绝慌乱‼️选科分班后开学第一课
5
破局成长‼️班主任工作总结太精彩啦🫰
6
告别努力羞耻🌚国庆返校这样收心太妙了!
7
国庆返校班级浮躁,这样骂醒学生‼️🌚
8
背下来‼️班主任动员班干部话术稿😎
9
班级文化建设✅已完工!太轻松!🫰
10
班级文化建设so easy✌️全交给学生了😎
热门分类
推荐
热榜
军事
NBA
体育
社会
明星八卦
娱乐
财经
科技
汽车
历史
国际
游戏
动漫
公益
搞笑
商业
互联网
数码
国际足球
房产
家居
时尚
科学探索
职场
育儿
股票
教育
影视
情感
热点
中国军情
武器
中国南海
中国足球
亚洲杯
科比
综合体育
CBA
投资
大咖秀
外汇
创业
风口
SUV
豪车
概念车
优惠
新能源
美国
欧洲
朝日韩
俄罗斯
孕期
街拍
婚姻
正能量
教育
TOP
1
以前的女大学生和当代的女大学生
2
表妹当班主任后一年的变化表妹当班主任后一年的变化
3
网上的大学宿舍和真实的大学宿舍,真的有这么夸张吗
4
学校有这样的语文老师,应该没有孩子会逃课了吧?[呲牙笑]
5
为啥现在大学生都喜欢这样穿呀,有人清楚不?
6
我自始至终都知道,我老公包养了两个大学生[笑着哭]一个是女大学生研三每个月给
7
这怕是中国就业率最高的专业了吧!
8
陈都灵大学那会,真是校花啊,这素颜把好多人都比下去了
9
家庭存款的十个等级:10万压力山大,20万小打小闹,30万稍感轻松,5
10
一位是腰缠万贯的董事长,一位是懵懵懂懂的女大学生。
教育
最新文章
1
2009年,一位四川考生的高考作文因为字迹无法辨认,特地请来了专家,经过鉴定,确
2
“国家的一大损失!”2000年,山东有一神童,短短的2天便念完小学,10岁那年参
3
前几天,一位民办学校的董事长跟我诉苦:他们高薪聘请了一位公办学校的名校长,结果不
4
一句“呦西”,让南宁某校长的家长会演讲彻底炸了!视频里,他正激情澎湃地讲着家
5
又一个教育界的败类暴露了,而且还是“自爆”的!6日,广西南宁某学校张校长在家
6
《家有儿女》早就教过怎么处理校园霸凌的问题了
7
香港一学校毕业典礼上奏国歌,两名毕业生不仅不唱国歌,还一直坐着拒绝肃立,校长陈卓
8
是区,却没有大学
9
某地小学老师,这着装规范吗?
10
湖南,男生高考575分,父母一气之下将其扫地出门,并断了其生活来源,他想复读,母