老涛资讯网
参考消息的文章
【美以开打伊朗 #中东航班大乱#】受美国与以色列2月28日对伊朗发动袭击影响,中
国际
2026-03-01 13:24
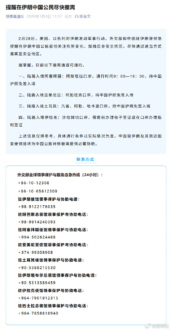
#在伊中国公民尽快撤离#【#提醒在伊朗中国公民尽快撤离#】2月28日,美国、以色
国际
2026-03-01 13:13
【#以总理称对伊朗之战需多久就打多久#】据俄罗斯卫星社3月1日报道,以色列总理内
国际
2026-03-01 13:13
【外媒:#迪拜响起数次剧烈爆炸声#】据路透社3月1日报道,有目击者称,在阿联酋迪
国际
2026-03-01 12:56
#特朗普说达成协议比一天前容易多了#【特朗普声称:现在与伊朗达成协议“比一天前容
国际
2026-03-01 12:30
#伊朗革命卫队称重创美军#【伊朗革命卫队:攻击科威特美军基地时重创美军】据塔斯社
国际
2026-03-01 12:19
#伊朗驻联合国代表感谢中俄#【伊朗驻联合国代表感谢中俄等国对美以军事侵犯的谴责】
国际
2026-03-01 12:02
【俄媒:普京召开紧急会议,#俄罗斯谴责美以打击伊朗#】据今日俄罗斯电视台网站2月
国际
2026-03-01 11:41
【法媒:#德黑兰响起新一轮爆炸声#】据法新社3月1日报道,法新社记者在德黑兰听到
国际
2026-03-01 11:42
【#伊朗媒体说伊朗总统等将领导国家#】伊朗媒体1日报道说,在伊朗最高领袖哈梅内伊
国际
2026-03-01 11:30
【伊朗媒体:伊朗国防委员会秘书和#伊朗伊斯兰革命卫队总司令殉难#】据伊朗媒体1日
国际
2026-03-01 11:31
#伊朗表示哈梅内伊之死不会没有回应#【俄媒:伊朗总统府表示哈梅内伊之死不会没有回
国际
2026-03-01 11:02
#伊朗和以色列公布伤亡人数#【伊朗红新月会:#美以袭击致至少201人死747人伤
国际
2026-03-01 10:50
#哈梅内伊生平#【新闻人物丨已故伊朗最高领袖哈梅内伊】伊朗媒体1日证实,伊朗最高
国际
2026-03-01 10:41
#哈梅内伊在工作岗位上殉职#【伊朗媒体说哈梅内伊“在工作岗位上殉职”】伊朗多家媒
国际
2026-03-01 10:29
【#伊朗政府宣布40天全国哀悼#】新华社快讯:据伊朗媒体报道,伊朗政府宣布40天
国际
2026-03-01 09:52
#伊朗媒体证实哈梅内伊遇害#【伊朗媒体称伊朗最高领袖#哈梅内伊遇害#】新华社快讯
国际
2026-03-01 09:51
【伊朗伊斯兰革命卫队:#霍尔木兹海峡对船只关闭#】据法新社2月28日援引伊朗媒体
国际
2026-03-01 09:27
【#伊朗媒体说哈梅内伊的4名亲属遇难#】伊朗法尔斯通讯社3月1日援引接近伊朗最高
国际
2026-03-01 08:49
【#早安#】早上好! 今日报纸头版:①美以对伊朗发动大规模袭击②美媒文章:美式
国际
2026-03-01 08:40
第一页
下一页
参考消息
《参考消息》创刊于1931年,是中国发行量最大的日报。
热门分类
推荐
热榜
军事
NBA
体育
社会
明星八卦
娱乐
财经
科技
汽车
历史
国际
游戏
动漫
公益
搞笑
商业
互联网
数码
国际足球
房产
家居
时尚
科学探索
职场
育儿
股票
教育
影视
情感
热点
中国军情
武器
中国南海
中国足球
亚洲杯
科比
综合体育
CBA
投资
大咖秀
外汇
创业
风口
SUV
豪车
概念车
优惠
新能源
美国
欧洲
朝日韩
俄罗斯
孕期
街拍
婚姻
正能量