老涛资讯网

一枚十年数学刘国栋的文章

今年重点!利用向量法求空间距离,拿小本记

今年重点!利用向量法求空间距离,拿小本记

2025-10-05 09:19

居然还有人说截面不会画

居然还有人说截面不会画

教育 2025-09-30 12:49

抛物线的典型切线问题

抛物线的典型切线问题

教育 2025-10-02 04:55

零基础也能懂,基础课程讲义:空间坐标系建立

零基础也能懂,基础课程讲义:空间坐标系建立

教育 2025-09-27 04:12

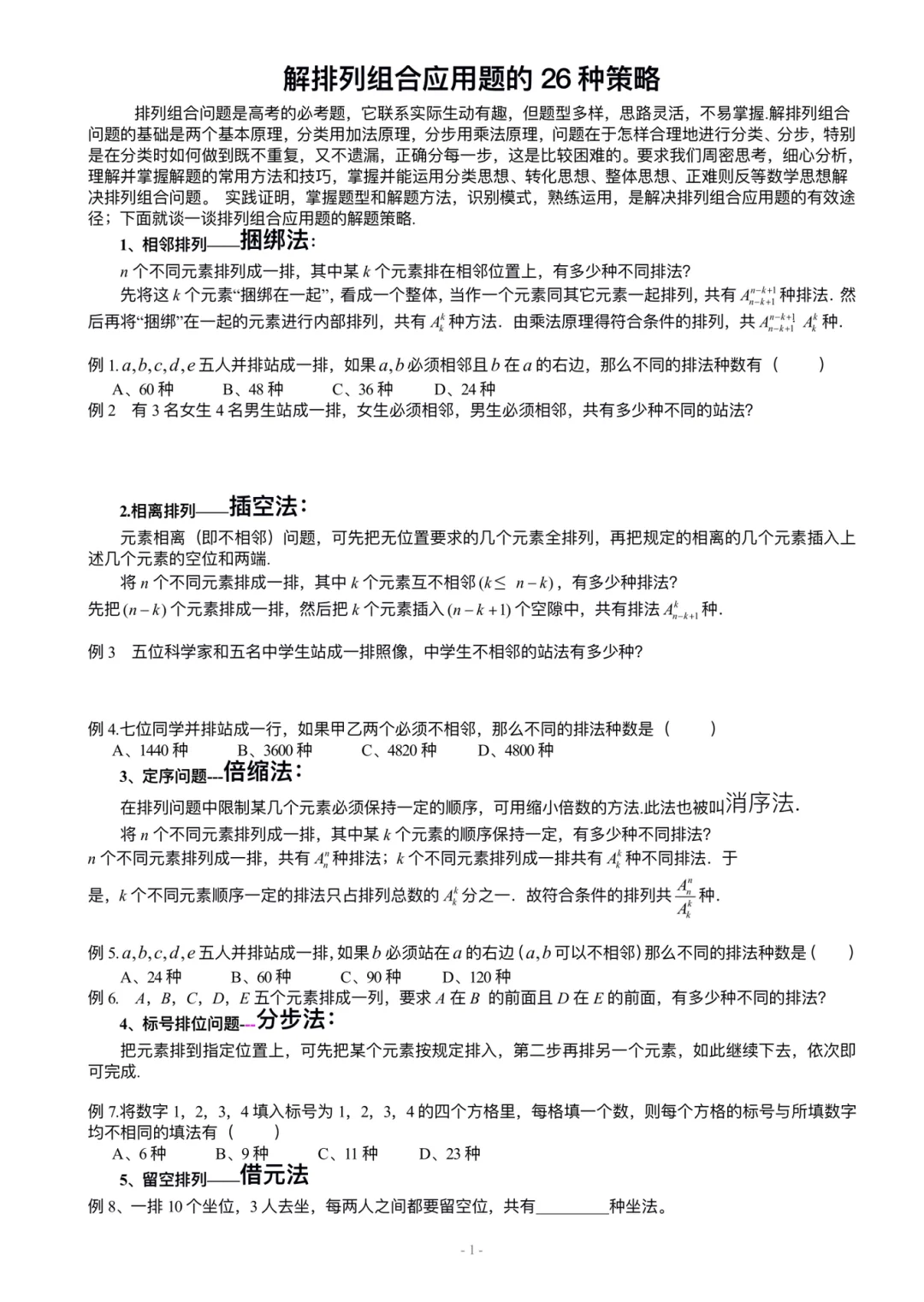
这个很全面排列组合中26种解题策略

这个很全面排列组合中26种解题策略

教育 2024-06-24 15:51

我终于明白了!函数图像原来这么简单

我终于明白了!函数图像原来这么简单

教育 2025-09-13 07:37

三角函数概念及同角三角函数关系

三角函数概念及同角三角函数关系

教育 2025-10-11 20:09

新高一数学:分段函数之高斯函数

新高一数学:分段函数之高斯函数

教育 2025-09-30 15:04

新高一数学:取整函数

新高一数学:取整函数

教育 2024-06-25 05:42
第一页
一枚十年数学刘国栋

一枚十年数学刘国栋

感谢大家的关注

热门分类

推荐 热榜 军事 NBA 体育 社会 明星八卦 娱乐 财经 科技 汽车 历史 国际 游戏 动漫 公益 搞笑 商业 互联网 数码 国际足球 房产 家居 时尚 科学探索 职场 育儿 股票 教育 影视 情感 热点 中国军情 武器 中国南海 中国足球 亚洲杯 科比 综合体育 CBA 投资 大咖秀 外汇 创业 风口 SUV 豪车 概念车 优惠 新能源 美国 欧洲 朝日韩 俄罗斯 孕期 街拍 婚姻 正能量

© CopyRight 2010-2026 老涛资讯网(laotaotie.com)

粤ICP备2023027345号 邮箱:181046773#qq.com

声明:部分文章摘自互联网,如有侵权,麻烦告知删除。