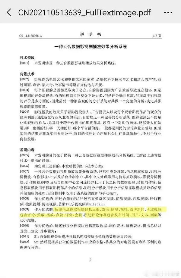
内娱粉圈大地震了!以前大家追星都在看云合播放量,结果云合最新申请专利被退回了,谁料,回执单里,云合抓取的竟然是豆瓣贴吧微信,微博新闻等等,而这些平台也不会播剧 简而言之,就是谁的营销大,谁云合数据就比较多。 他们根本就没有办法直接连到这些剧的后台的播放量。 怪不得同样是一个平台,但是每一部剧的系数都不一样。有的剧砍的多 ,有的剧不砍, 有的剧比前台还高。 有的剧系数1.1 1.2 ,有的剧系数0.2…… 甚至还可以在后台手动的调数据



内娱粉圈大地震了!以前大家追星都在看云合播放量,结果云合最新申请专利被退回了,谁料,回执单里,云合抓取的竟然是豆瓣贴吧微信,微博新闻等等,而这些平台也不会播剧 简而言之,就是谁的营销大,谁云合数据就比较多。 他们根本就没有办法直接连到这些剧的后台的播放量。 怪不得同样是一个平台,但是每一部剧的系数都不一样。有的剧砍的多 ,有的剧不砍, 有的剧比前台还高。 有的剧系数1.1 1.2 ,有的剧系数0.2…… 甚至还可以在后台手动的调数据



猜你喜欢
【2评论】【3点赞】
【13评论】【4点赞】
【10评论】【2点赞】
【51评论】【15点赞】
作者最新文章
热门分类
社会TOP
社会最新文章