财经热点新闻!
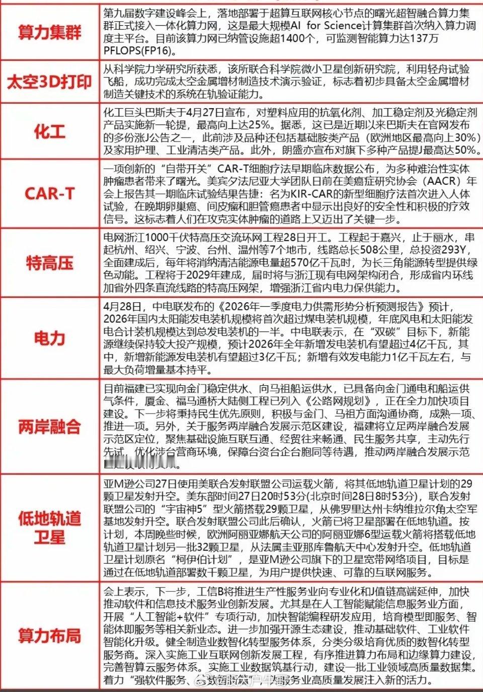
1.算力集群2.太空3D打印3.化工原料4.特高压,电力5.低轨卫星6.算力布局涨停汇今日看盘a股
猜你喜欢
【1评论】
【2评论】【1点赞】
【3评论】【3点赞】
【4评论】【1点赞】
【5点赞】
【2点赞】
股大户牛哥
感谢大家的关注
作者最新文章
热门分类
财经TOP
财经最新文章