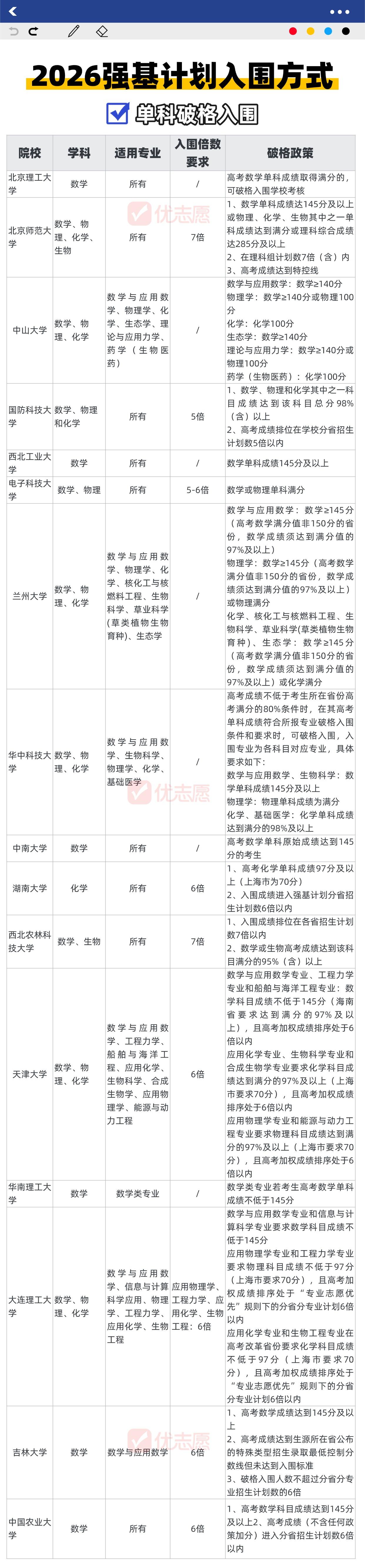
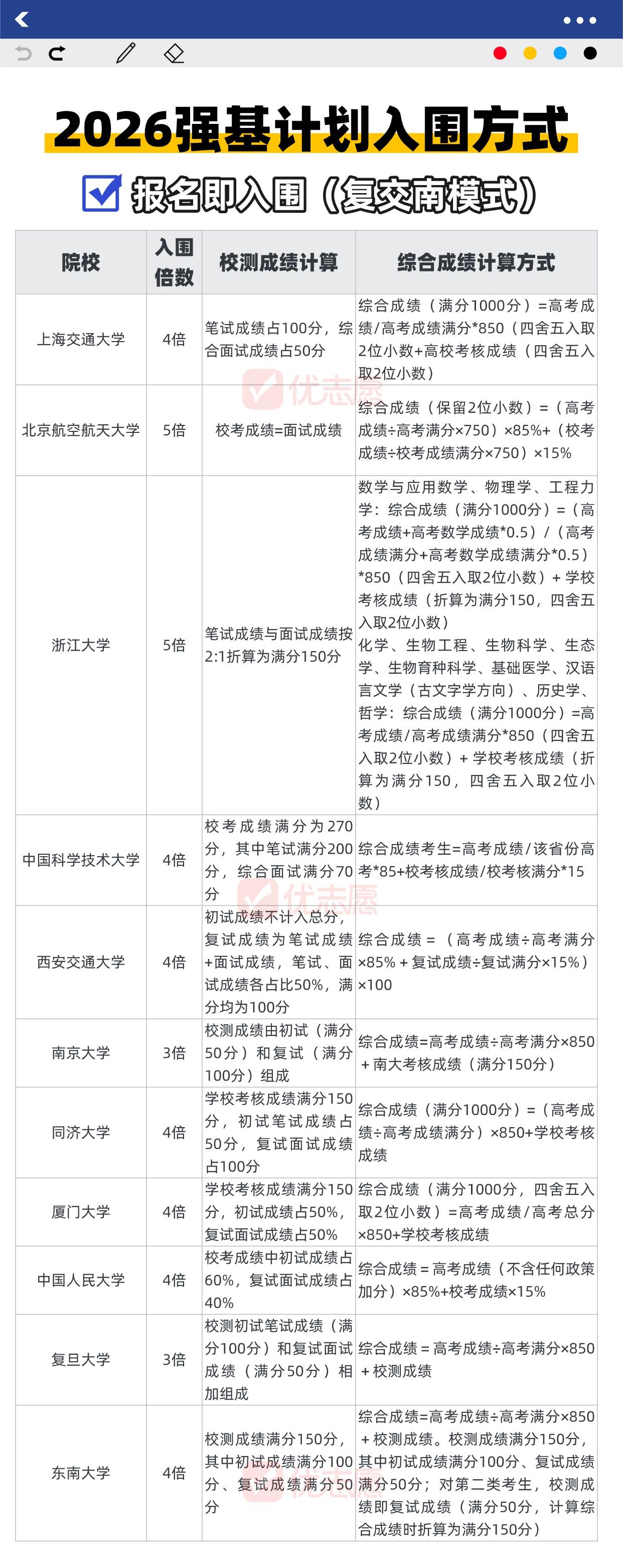
🔥强基计划报考全攻略|39校5大入围方式,哪条路最适合你? 强基计划=直通名校 + 本硕博贯通,是不少学霸家庭的“梦中情路”✨ 但⚠39所高校的入围门槛和方式天差地别!报错了,可能直接错失名校机会… 📌优志愿帮你划重点:不同考生怎么选?哪种入围方式胜算最大? 👉戳图/收藏,一篇帮你理清楚!





🔥强基计划报考全攻略|39校5大入围方式,哪条路最适合你? 强基计划=直通名校 + 本硕博贯通,是不少学霸家庭的“梦中情路”✨ 但⚠39所高校的入围门槛和方式天差地别!报错了,可能直接错失名校机会… 📌优志愿帮你划重点:不同考生怎么选?哪种入围方式胜算最大? 👉戳图/收藏,一篇帮你理清楚!





作者最新文章
热门分类
教育TOP
教育最新文章