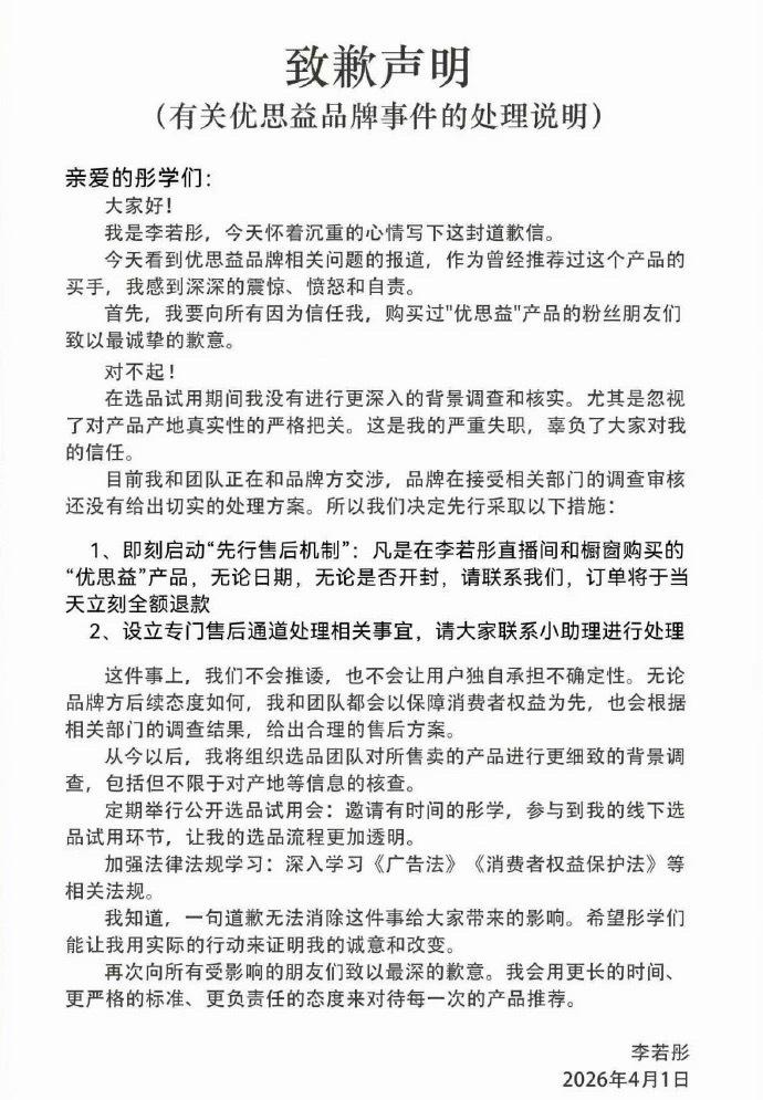
一款澳大利亚进口的明星保健品优思益塌房了,它的真相被戳穿,源自于一位较真的消费者。因为他购买了优思益的补铁剂,根据溯源码找到了产品的生产地址,竟然是安徽马鞍山的一家健康科技公司。 这名消费者找到优思益客服,客服按照销售话术信誓旦旦保证他们是澳大利亚品牌,但是在国内生产。可是在他们的直播间,在各种宣传推广中,压根不是这样说的,消费者感觉被欺骗。毕竟是几百块钱一盒的东西,于是向媒体爆料。 这才有了央视记者万里迢迢远赴澳大利亚溯源它的注册地址,发现了更惊人的内幕,注册地址竟然是一家修理厂,和保健品完全不沾边。询问周边的居民,也没有人知道这里生产过保健品。 优思益旗下有两款产品,一款是叶黄素,针对青少年群体,主打的是护眼、养眼。另一个是补铁剂,针对的是孕妇、贫血的人群。小孩、女人,护眼、补血,这个组合想想国内的近视眼、缺血的人,该是多大的市场,并且是最有消费能力的一群。 由此可见,商家对于国内女人和孩子的需求把握是相当的精准到位。这两样的产品实际成本不超过 20 块,因为它是澳洲进口,卖价 293 块,成本和零售价翻了 10 倍,这个利润空间有多大,大家可以想象。 一众明星纷纷带货,像李若彤、章小蕙、明道,还有鼎鼎大名的宇辉同行,为啥,佣金给的高呗。 按照国家相关规定,保健食品是有蓝帽子标识的,翻看优益优思益的两款产品,不管是护眼的,还是补铁的,上面都没有这个标识,换句话说他们的资质都是不合法的。 通过中介注册一个澳大利亚商标,其他的运营、生产、销售全部是国内完成的,妥妥三无产品。在国内通过各种社交平台种草,大量明星在高额佣金的驱使下卖力的表演,忽悠广大的消费者。从各个平台的初步统计看,这几款产品销量至少过亿,各位参与的明星赚得盆满钵满。这个产品现在被央视打假,参与带货的明星纷纷危机公关发表声明,针对这款产品进行全额赔付。 不知道后续这个优思益的运营方会如何处理?国内各种保健品的骗局实在是多如牛毛,一直都没有断过。只不过各类骗子公司时时刻刻都在研究消费者的心理,进行产品、话术、包装的升级,没有信息优势的消费者一茬一茬的被收割。





天意随人
至少得假一赔三,相关部门还得追加处罚。