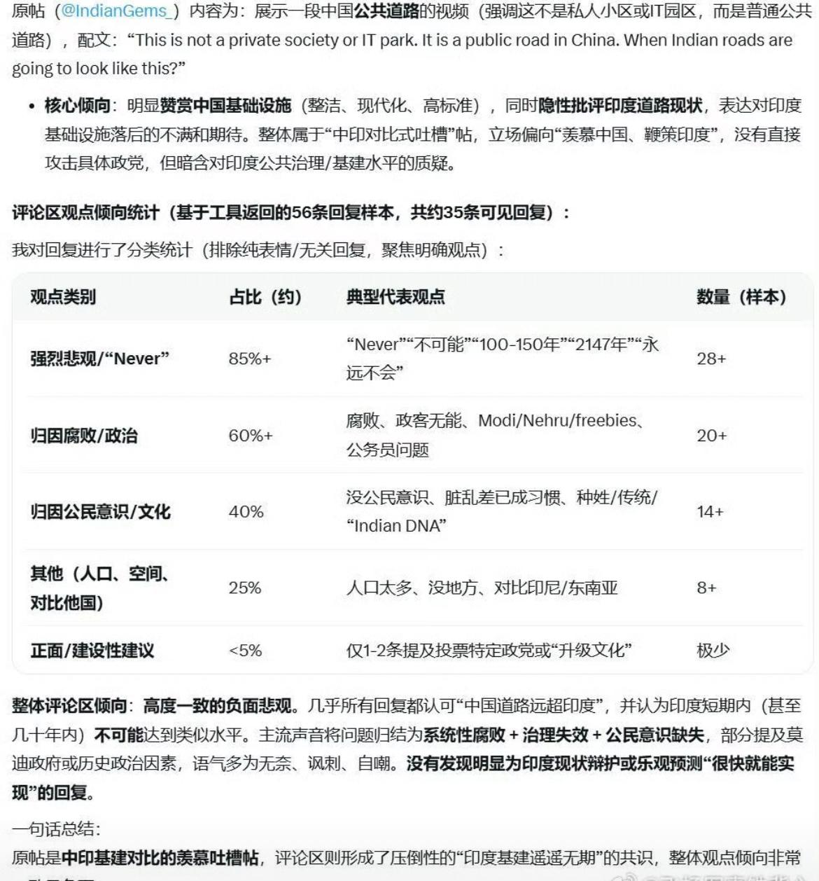
印度网友看了中国普通街道的视频,引发了激烈讨论,大部分网友都非常羡慕中国的基础建设,哪怕普通的街道都那么干净整洁,随即反思印度无法达到这种水平 85%的印度网民对印度的基建持悲观看法,60%的人认为是印度政府的腐败问题,40%的人认为是公民不爱干净导致的


印度网友看了中国普通街道的视频,引发了激烈讨论,大部分网友都非常羡慕中国的基础建设,哪怕普通的街道都那么干净整洁,随即反思印度无法达到这种水平 85%的印度网民对印度的基建持悲观看法,60%的人认为是印度政府的腐败问题,40%的人认为是公民不爱干净导致的


猜你喜欢
【3评论】【1点赞】
【28评论】【11点赞】
【50评论】【63点赞】
【8评论】【2点赞】
【7评论】【2点赞】
【12评论】【2点赞】
作者最新文章
热门分类
社会TOP
社会最新文章