4-5月计划去扬州的姐妹们看过来,刚从扬州回来,扬州很美💕,但是不得不说不好好做攻略真的很容易踩坑!给大家总结了些干货,可以码住慢慢看~
-
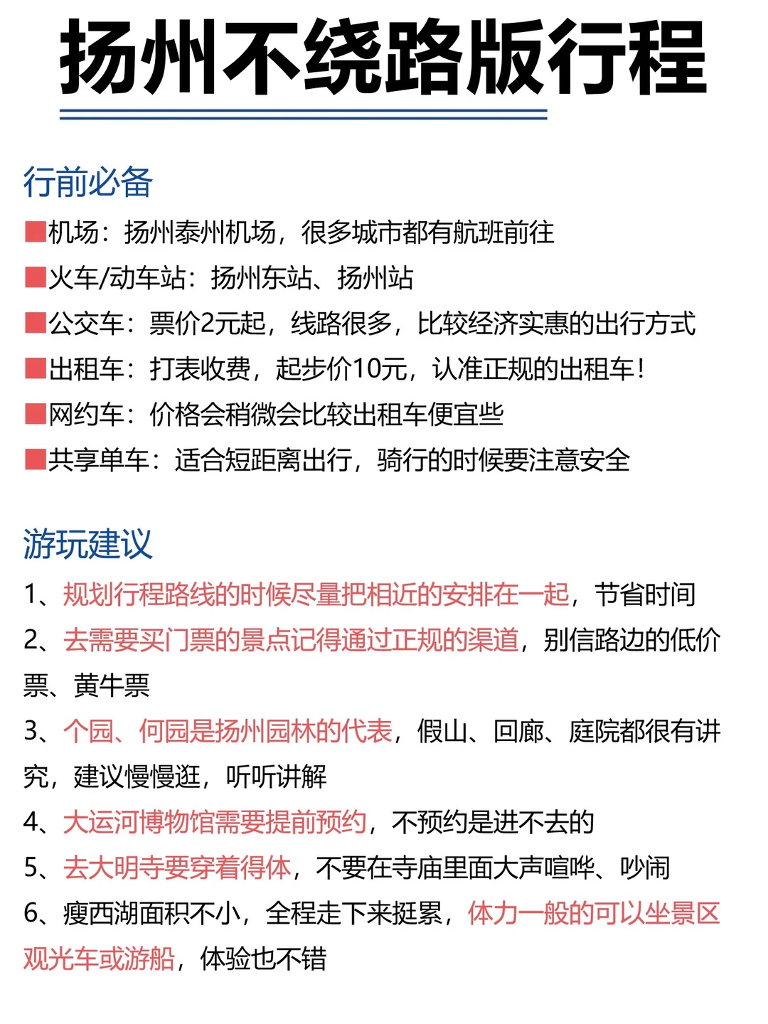
🛑游玩路线
Day1:瘦西湖—大明寺—宋夹城—扬州八怪纪念馆—古玥泰泰式按摩
Day2:个园—东关街—彩衣街—汪氏小苑—文昌阁
Day3:大运河博物馆—运河三湾风景区—何园—朱自清故居—皮市街
-
🛑游玩建议
❗️规划行程路线的时候尽量把相近的安排在一起,节省时间
❗️去需要买门票的景点记得通过正规的渠道,别信路边的低价票、黄牛票
❗️个园、何园是扬州园林的代表,假山、回廊、庭院都很有讲究,建议慢慢逛,听听讲解
❗️大运河博物馆需要提前yu约,不预约是进不去的
❗️去大明寺要穿着得体,不要在寺庙里面大声喧哗、吵闹
❗️瘦西湖面积不小,全程走下来挺累,体力一般的可以坐景区观光车或游船,体验也不错
-
🛑美食推荐
🌈新吴记·扬州炒饭(东关街店)
用料是真的良心,份量很实在,而且炒饭粒粒分明,吃起来可香了,推荐五香碎金炒饭和三虾炒饭
🌈大潮淮·淮扬菜(何园旗舰店)
环境舒服、服务也贴心,木桶牛腩鱼汤必点!鱼汤熬得奶白浓郁,牛腩炖得软烂入味,一口接着一口完全停不下来
🌈新台记·台州海鲜小馆
家烧青蟹蟹肉质紧实饱满,蟹黄蟹膏超足,一口下去鲜到上头,酱汁味道也很棒
🌈袁记原味老鹅(梅岭店)
本地人经常买的老牌老鹅,老鹅肉质紧实不柴,鹅皮Q弹、卤汁咸香入味,越嚼越香
🌈沁园淮扬菜(东关街店)
他们家的招牌手工狮子头可绝了!个头大、肉质松软,味道十分鲜美!饭点人可多了,记得早点去
-
扬州扬州旅游扬州攻略扬州美食扬州旅游攻略扬州旅行扬州热门景点扬州热门美食扬州住宿扬州交通








