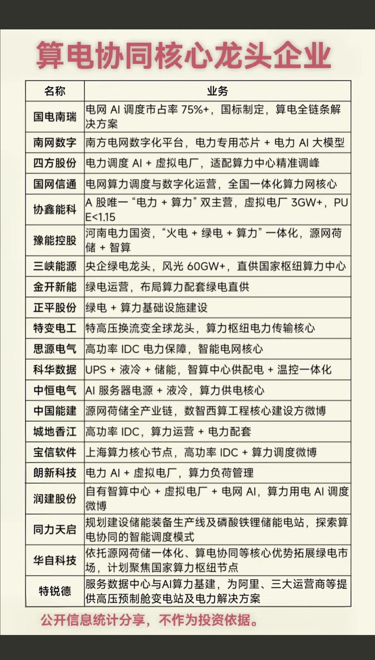
算电协同概念,八大细分赛道梳理! 1.电网算力调度 2.算力一体化 3.电力传

金鸡牛鸣笙 2026-03-07 19:31:11

算电协同概念,八大细分赛道梳理! 1.电网算力调度 2.算力一体化 3.电力传输设备 4.算力供电设备 5.液冷/散热 6.储能 7.IDC/算力运营 8.综合算电一体化 相关核心龙头股:

0 阅读:23
金鸡牛鸣笙

金鸡牛鸣笙

感谢大家的关注