这话说的有点重了日本摆明要跟中国开战1、日本没有实力跟中国开战,日本老龄化十分严重,一个一亿多的人口大国,年新生儿数量“高达”68万人,五丁抽一,才能凑出来20万头鬼子,而五丁抽一在现代生育模型下是不可能承受的,日本经不起打仗的巨大死亡率了。。2、日本最近急剧右转,有看到德国法国借俄乌战争实现了军事能力扩张进行效仿的原因,也有美国在亚洲相对实力衰退,鼓励日本韩国菲律宾等仆从国提升军事实力的诉求。
醉翁之意不在酒,无所不用其极。。。
3、日本右转,对亚洲的和平与发展大局当然不是好事,但是客观来说,适当的军备竞争会带动高科技相关的科研、教育、产业投入,一方面是社会的压力,另一方面,最终也会转化为社会发展的动能。
大王点评:
事物都有两面性,积极的发挥它的有利的一面就好。
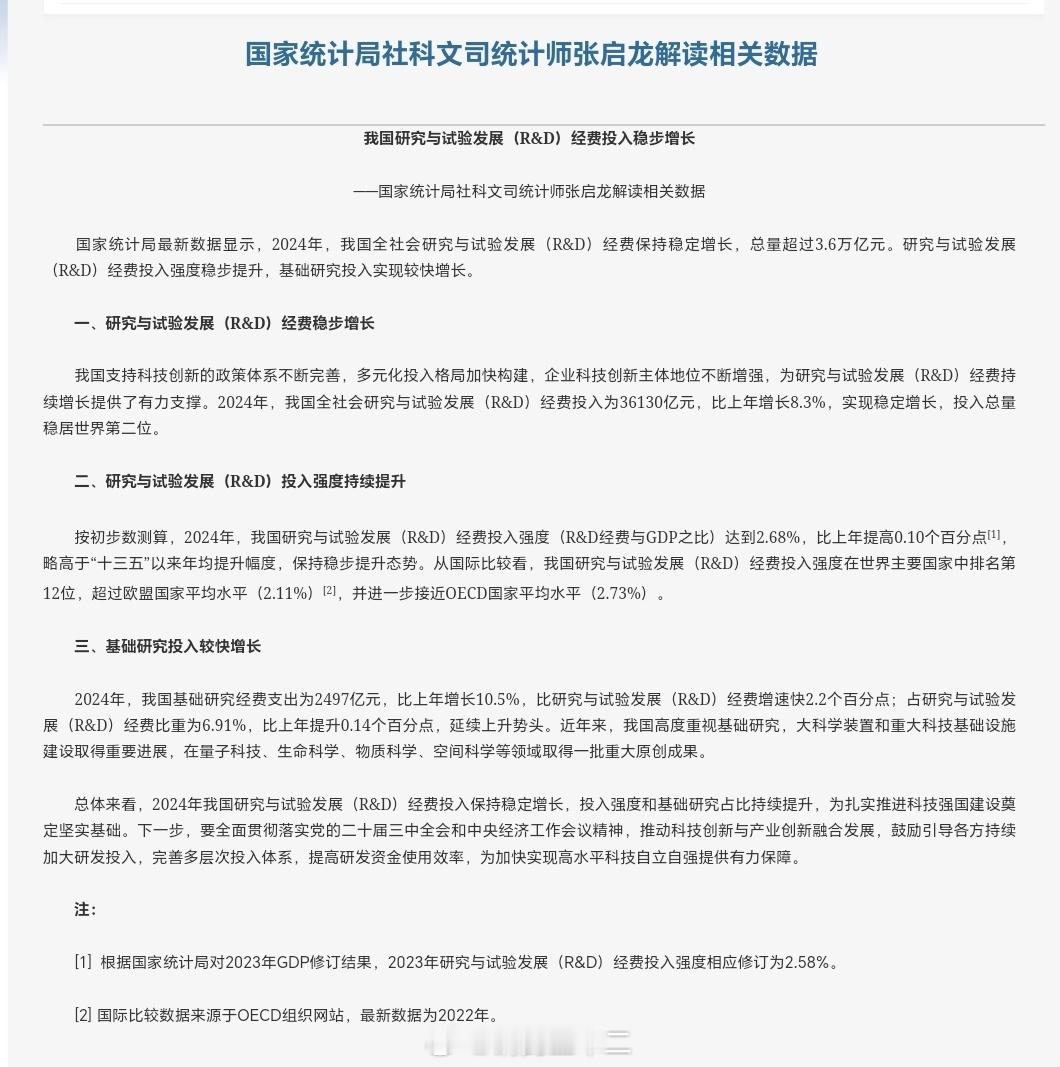
我们要做的,是不断的提高科教事业投入,提高全社会R&D投入,并且持续的追求军工领域的高科技研发投入的成果,转化为一般经济发展所利用。


