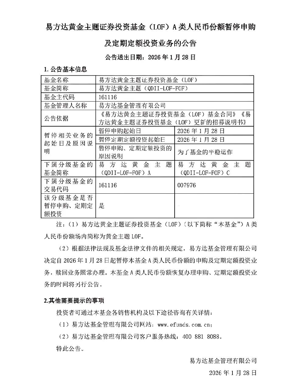
黄金大消息!昨天是暂停白银,今天暂停黄金申购。黄金这是要干啥,难道有人嗅到风险了。 易方达黄金主题LOF:今天起,暂停A类份额申购。现在市场黄金、白银、原油,全都暂停。请问这是利好,还是利空,请你回答。 李蓓:黄金已清仓,地产10年一遇见机会,国证2000等个股,有人说有风险,真的吗? 现在我在想,大盘底部没人愿意玩儿,现在是有些个股越涨,反而越劝不走你。请问现在是低点,还是高点。


黄金大消息!昨天是暂停白银,今天暂停黄金申购。黄金这是要干啥,难道有人嗅到风险了。 易方达黄金主题LOF:今天起,暂停A类份额申购。现在市场黄金、白银、原油,全都暂停。请问这是利好,还是利空,请你回答。 李蓓:黄金已清仓,地产10年一遇见机会,国证2000等个股,有人说有风险,真的吗? 现在我在想,大盘底部没人愿意玩儿,现在是有些个股越涨,反而越劝不走你。请问现在是低点,还是高点。


评论列表
作者最新文章
热门分类
财经TOP
财经最新文章
big263
乱说,黄金没限购
等待的娃娃
黄金真实价值也就几元RMB
爱说实话的人
早一周之前,就有内部风声出来,机构们已经开始偷偷摸摸开始抛售套现立场,同时通过舆论媒体等等让大家看到自己想看到的—鼓吹黄金还会继续上涨到2027年,让大家脑子发热,一股脑的跑步🏃🏻♀进去接盘,大家都同时涌入接盘的同时,黄金继续维持高位,甚至上涨,但记住这是最后的疯狂,疯狂过后,就是你的资金最少被套5年以上……!
诸葛亮 回复 01-28 17:16
上海盘才有多大量,每次爆涨都是晚上的欧美盘,上海盘几次想做空都被多投给冲爆了