老涛资讯网
太空光伏概念股梳理建议收藏
钉子哥谈商业
2026-01-24 01:44:48
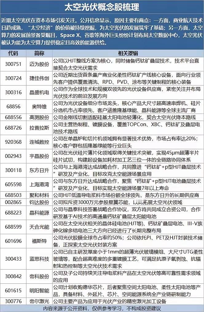
太空光伏概念股梳理建议收藏
0
阅读:2
猜你喜欢
太空光伏概念股全景速览一、核心标的速记1. 乾照光电(300102)
【14点赞】
光伏产业
概念股
乾照光电
航天
a股
博学扑克随聊
2026-01-23
新赛道太空光伏核心概念十家比较有辨识度的企业梳理第⒈名:【迈为股份300751
【6点赞】
光伏产业
商业航天
东方日升
半导体
深圳湾牛姐
2026-01-23
商业航天二波核心。一定是真正受益、真正有业绩的细分。先看下图一,太空算力的总
【15点赞】
商业航天
信维通信
航天电子
核心挖掘社
2026-01-22
1.22周四人气排行榜梳理,带你走进热门公司!📈🔥"热门概念股盘点:光伏
【2点赞】
概念股
光伏产业
银河电子
锋龙股份
a股
半城烟沙论股市
2026-01-22
万亿太空光伏登顶2026风口!星地能源互联开启新革命,全产业链核心龙头全清单(珍
【4点赞】
光伏产业
航天
近地轨道
A股
博学扑克随聊
2026-01-23
主力抢筹与出逃1.23上午净流入流出数据大揭秘!主力抢筹股金风科技等获大
【4点赞】
金风科技
蓝思科技
利欧股份
豫光金铅
a股
半城烟沙论股市
2026-01-23
太空光伏概念细分龙头企业汇总一、电池技术路线龙头乾照光电:砷化镓(GaA
【15点赞】
光伏产业
电池技术
乾照光电
航天
龙A科技汇
2026-01-17
钉子哥谈商业
感谢大家的关注
作者最新文章
1
2026年开年第一个月,这个月4800家个股上涨,不到600家下跌,中位数+8%
2
上天讲过双针扎底形态,时隔两天,再来回顾。豫光金铅,前两天还在蓄势,量能略有放出
3
2026年A股,今年“最牛X”的个股:志特新材:涨幅211.27%(建筑)锋龙股
4
太空光伏概念股梳理建议收藏
5
最近的宏和科技大家都开心了吧?明天还想要吗?赞赞转发评论点起来! 看看大家的热情
6
TACO交易再现,美股盘前三大指数全线上涨,纳指期货涨幅0.8%,撤回了欧盟关税
7
从今天龙虎榜看,游资们回来了不少,又开始干活了!不过,陈小群、消闲派、章盟主这几
8
2025年A股回购金额最多的10个公司,全是垄断性龙头:美的集团(回购115.4
9
商业航天的主线今日明显出现了高辨识度股的反弹行情,接下来板块能否持续还需要观察。
10
火上浇油!商业航天!又爆超级利好了…下午4点18分!我看到了财联社的一则重磅消息
热门分类
推荐
热榜
军事
NBA
体育
社会
明星八卦
娱乐
财经
科技
汽车
历史
国际
游戏
动漫
公益
搞笑
商业
互联网
数码
国际足球
房产
家居
时尚
科学探索
职场
育儿
股票
教育
影视
情感
热点
中国军情
武器
中国南海
中国足球
亚洲杯
科比
综合体育
CBA
投资
大咖秀
外汇
创业
风口
SUV
豪车
概念车
优惠
新能源
美国
欧洲
朝日韩
俄罗斯
孕期
街拍
婚姻
正能量
财经
TOP
1
美国这次蒙了,最近美国大量囤积了铜,把铜价炒上天去了,可美国万万没料到,中国根本
2
为何中国不能一下把美债全卖了?就这么说吧,中国今天敢全抛售,明天中美就有可能开战
3
为何中国不能一下把美债全卖了?就这么说吧,中国今天敢全抛售,明天中美就有可能开战
4
人倒霉起来喝凉水都塞牙数万散户的天塌了,账户即将迎来暴亏天普股份:因公司涉嫌
5
我爸去年不知听了谁的忽悠,稀里糊涂买了五万块的农业银行股票。今天突然把手机怼到我
6
1月21日,全天封板复盘。
7
【传深圳水贝市场出现投资铜条】投资铜条能否像投资金条银条那样回收金银的市场热度
8
老登今日记录!看图我将记录每一天的操作,大家见证!希望各位多多支持,关注我
9
陆续出炉!年报预告大增,已有63家公司业绩预增100%以上随着月底的临近,已经有
10
我老婆2008年五月开始炒股,买中国中铁,7块买,后来6块补仓,5块
财经
最新文章
1
如果本次牛市终点是6000点,那未来的利润空间50%-100%这波人造牛市大概率
2
1月23日,金价已经彻底失控了,一只100克的金镯子,随随便便就要破15万
3
主力上班,两点半到点了
4
A股分化非常严重,如果你还不做出改变,牛市结束也赚不到钱!现在的A股和以前有很大
5
1月22日,A股全天人气排行榜一览表!!!国晟科技,今日人气龙头,成功实现地
6
越南有点飘了!1月20日苏林在越南大会上作报告,在40分钟的演讲中,苏林承诺2
7
六大热门题材,谁将引领2026年投资风潮?"六大热门题材跨年潜力股盘点:航天
8
今天成交2.69万亿,航天板块走强!明天会如何走?黄金板块会再强吗?今天(2
9
1月22日开盘45分钟,主力资金“买入的”的30名单一览!航天电子:净流入8
10
今天沪深300ETF继续砸盘卖出,早上明明挺好的走势,沪深300ETF又出来砸盘