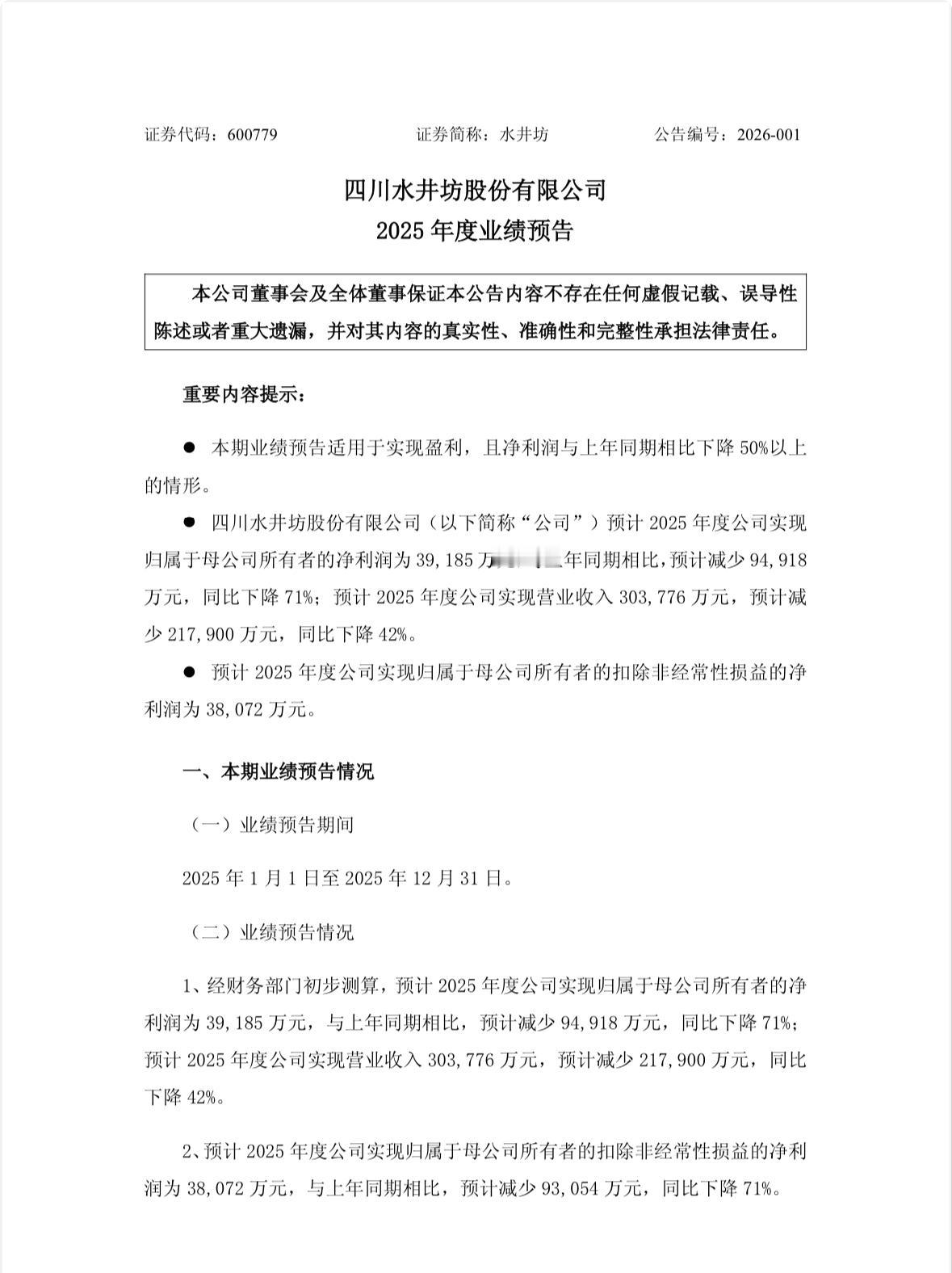
营收下降42%,利润下降71%,梁朝伟也难救水井坊。 1月19日晚,水井坊披露2025年度业绩预告。公司预计实现营业收入30.38亿元,归母净利润为3.92亿元,扣非净利润为3.81亿元。然后这两项业绩分别下滑42%和71%。 水井坊这几年问题确实比较多,总经理频繁轮换,从2010年至今,至少有8个总经理了,其中几个还是老外。 最近又传控股股东蒂亚吉欧有出售水井坊股份的消息,目前还未坐实,看来这个开年对水井坊不利啊。梁朝伟虽然代言了,但感觉也很难起到成效。美酒水井坊 梁朝伟


营收下降42%,利润下降71%,梁朝伟也难救水井坊。 1月19日晚,水井坊披露2025年度业绩预告。公司预计实现营业收入30.38亿元,归母净利润为3.92亿元,扣非净利润为3.81亿元。然后这两项业绩分别下滑42%和71%。 水井坊这几年问题确实比较多,总经理频繁轮换,从2010年至今,至少有8个总经理了,其中几个还是老外。 最近又传控股股东蒂亚吉欧有出售水井坊股份的消息,目前还未坐实,看来这个开年对水井坊不利啊。梁朝伟虽然代言了,但感觉也很难起到成效。美酒水井坊 梁朝伟


猜你喜欢
【3评论】【4点赞】
【9评论】【8点赞】
【4评论】【27点赞】
【1评论】【3点赞】
作者最新文章
热门分类
社会TOP
社会最新文章