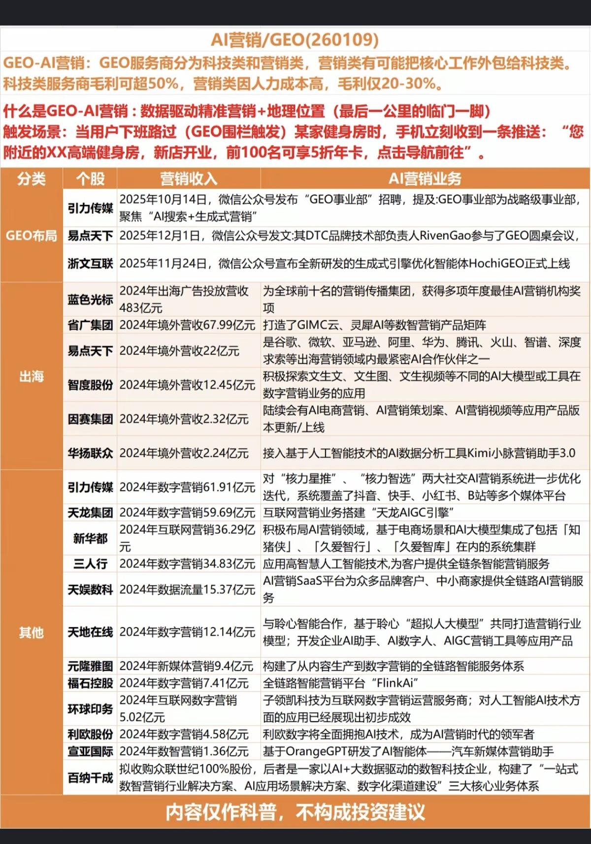
AI营销/GEO GEO引擎,智能广告营销!促进消费宣传!自动识别推介消费场景 相关核心龙头股:
猜你喜欢
【9评论】【52点赞】
【5点赞】
【1点赞】
【1评论】【4点赞】
【18点赞】
【11点赞】
【15点赞】
【13点赞】
金鸡牛鸣笙
感谢大家的关注
作者最新文章
热门分类
财经TOP
财经最新文章