老涛资讯网
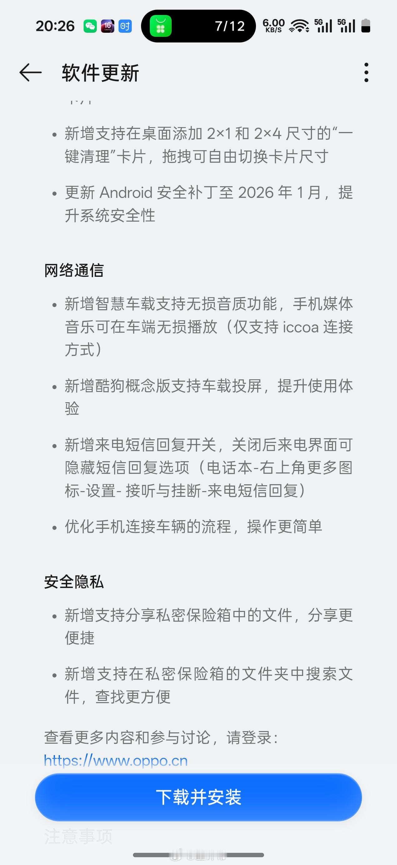
嗯~终于来了,影像一点调整主要是Ai大升级速度去更吧有点东西
差评巨头
2026-01-08 04:27:33
嗯~终于来了,影像一点调整主要是Ai大升级速度去更吧有点东西
0
阅读:0
差评巨头
感谢大家的关注
作者最新文章
1
苹果以旧换新抵扣价再更新我发现我是个天才今天跟厂商的朋友在聊天,就是一些新出的机
2
哎呀,内存还要涨!还要在现在的基础上涨!开启绝对卖方市场也就是说,买方爱买不买,
3
今年华为的产品(不单指手机)会多起来硬件升级、鸿蒙生态更加完善说是要吹起反攻的号
4
女教师群聊八卦被拘起诉公安被驳回有人不理解,为什么在一个三人的小群里,聊点八卦会
5
金价彻底杀疯了没法整现在已经挺高的了,同事还在疯狂加投我有点害怕,这个时候能不能
6
iQOO 11 Turbo价格来了12+256,2399,16+256,2699
7
现在中端机都能这么玩了?又是超帧超帧,又是光线追踪的这iQOO Z11 Turb
8
一个拥有潜望的手机,电池做到了8000毫安这个够不够用呢?
9
天玑9500s来了~1. 制程与CPU架构3nm,全大核八核CPU架构,包含1颗
10
发哥的天玑8500来了!对标的应是骁龙的骁龙8sGen4性能更强,功耗更低,帧率
热门分类
推荐
热榜
军事
NBA
体育
社会
明星八卦
娱乐
财经
科技
汽车
历史
国际
游戏
动漫
公益
搞笑
商业
互联网
数码
国际足球
房产
家居
时尚
科学探索
职场
育儿
股票
教育
影视
情感
热点
中国军情
武器
中国南海
中国足球
亚洲杯
科比
综合体育
CBA
投资
大咖秀
外汇
创业
风口
SUV
豪车
概念车
优惠
新能源
美国
欧洲
朝日韩
俄罗斯
孕期
街拍
婚姻
正能量
科技
TOP
1
库克也找马斯克合影,马斯克是不是白的喝多了有人说这俩都从美国来的,在中国合影干啥
2
成功了,俄罗斯光刻机终于研发出来了!俄罗斯ProgressSTP-350光刻机
3
大厂疯狂开源,不怕抄袭了?格局变大了?还是别天真了,商场没雷锋,全是阳谋……
4
魅族懵了!小米也懵了,第一个把副屏干成"奢侈品"的,居然是荣耀!磁吸副屏终于来
5
我也越来越像个“旁观者”……用过功能机、翻盖机,也见过智能机怎么一步步把生活
6
折叠屏这些年一直被吐槽“能用但不好用”,所以到底是不好用还是做不好?这次华为
7
为什么中文正在被AI“偷偷加价”?同样一句话,中文消耗的Token比英文更多
8
贾跃亭又拿到7000万美元投资贾跃亭又拿到了7000万美元的融资,目标是五年内在
9
80后真的见证了时代巨变用过算盘、计算器、DOS、win95、98、2000、X
10
兄弟们,摩托罗拉motorazr70Ultra正式发布,直接7499起
科技
最新文章
1
京东采销说今天买手机无敌便宜京东采购都被骂成啥样了?今天买便宜,618买就不便宜
2
vivoY600Turbo上线了新机来了8+256首发159612+2
3
#微信视频电话支持横屏#【微信重大更新:电脑端也能“边写边译”,视频通话支持横屏
4
成功了,俄罗斯光刻机终于研发出来了!俄罗斯ProgressSTP-350光刻机
5
老规矩,猜一下OPPOReno1612+256起售价,猜对前10名请喝可乐🥤
6
K80至尊版虽然数值强度贼高,但外观这块我还是更喜欢K70至尊版不过K70至尊虽
7
万万没想到618荣耀诚意拉满,荣耀Magic8Pro直接狂降1500,降价力度
8
纠结入手荣耀500,还是坐等荣耀600?一文讲透选购逻辑荣耀600上市脚步
9
华为nova16网传6.1发布,荣耀、OV、华为线下颜值中端线发布日期好聚集啊!
10
我想了这么多年都没想明白...为什么iPhone的保值率这么高?可以说