中国禁止所有两用物项对日本军事用户、军事用途,以及一切有助于提升日本军事实力的其

夜梦奇妙 2026-01-06 23:16:36

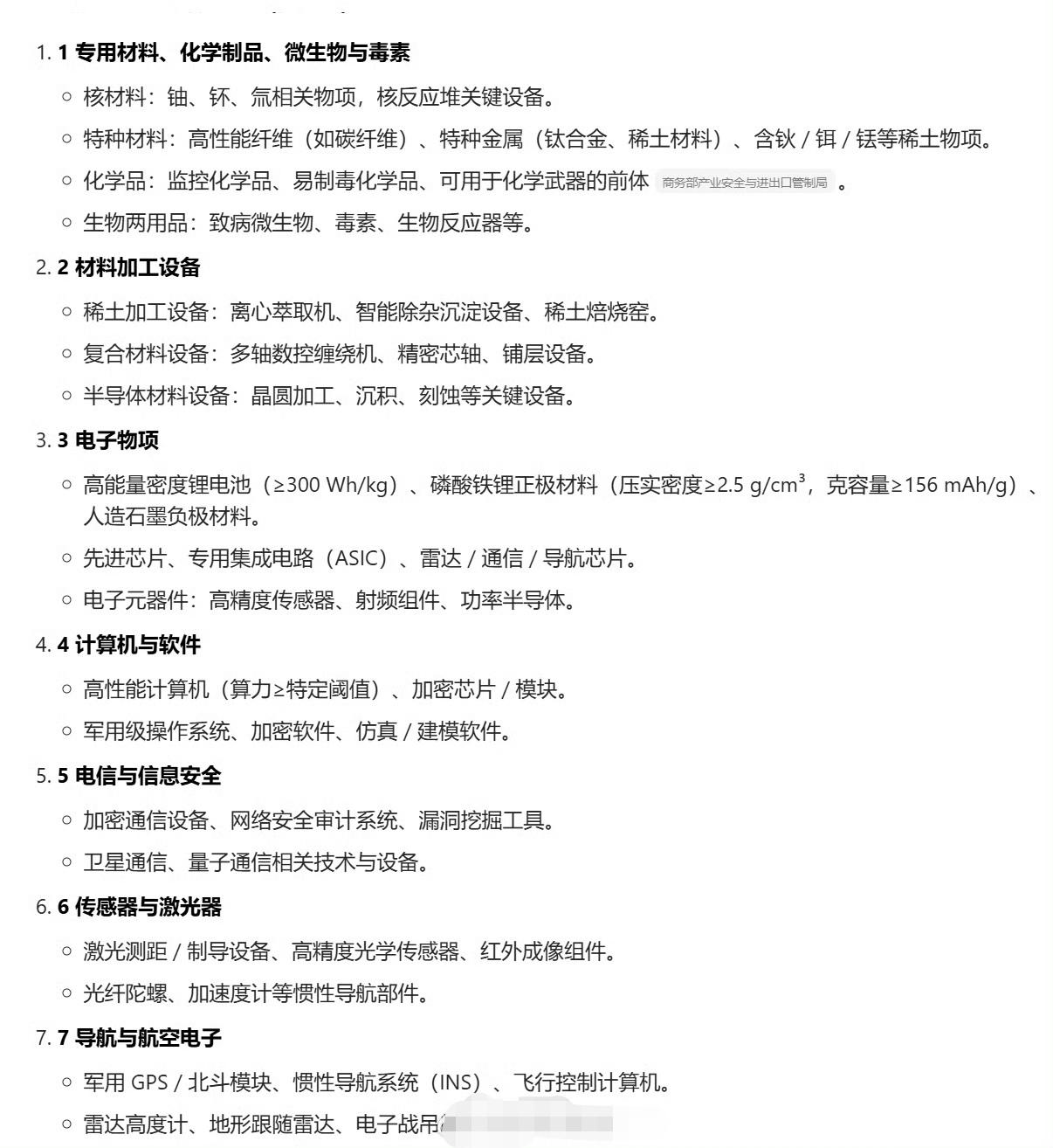
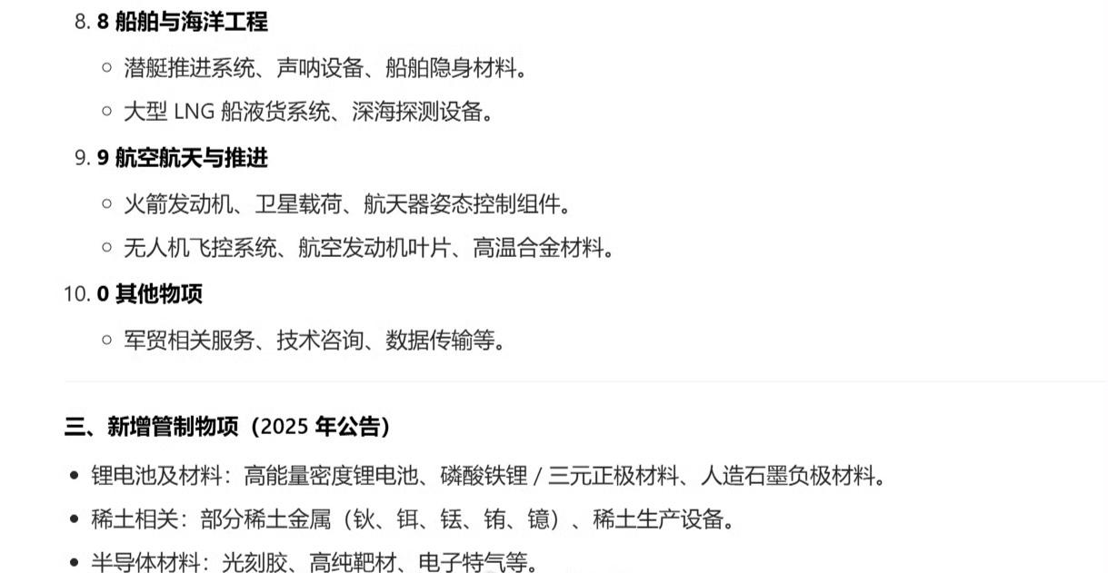
中国禁止所有两用物项对日本军事用户、军事用途,以及一切有助于提升日本军事实力的其他最终用户用途出口。 后面这一句话“以及一切有助于提升日本军事实力的其他最终用户用途出口”很有威力,意思是上不封顶啊。什么大米、蔬菜也不给他出口了。白糖和棉花还是军民两用物资呢。 商务部官方网站上,一共列举了1030种两用物资,清单就有100来页。 比对美国更狠,这才是核蛋级别的制裁。之前美国还有跪的机会,这小日子连跪的机会都没有了。一旦认定它是一个对手,一定会给它一套它听得懂的语言。 日媒快速报道,小本子的很多评论还在一如既往的在赢。只有个别人看懂了。

0 阅读:42
夜梦奇妙

夜梦奇妙

感谢大家的关注