老涛资讯网
物业人员行为规范,信息量大,实用性强
礼仪行礼路
2026-01-06 08:07:47
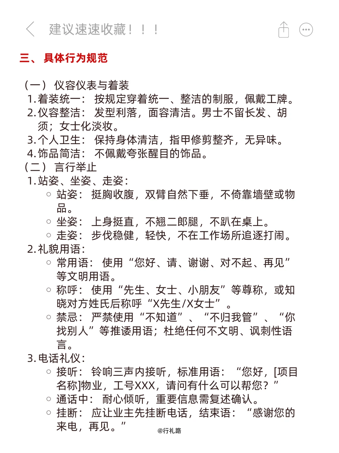
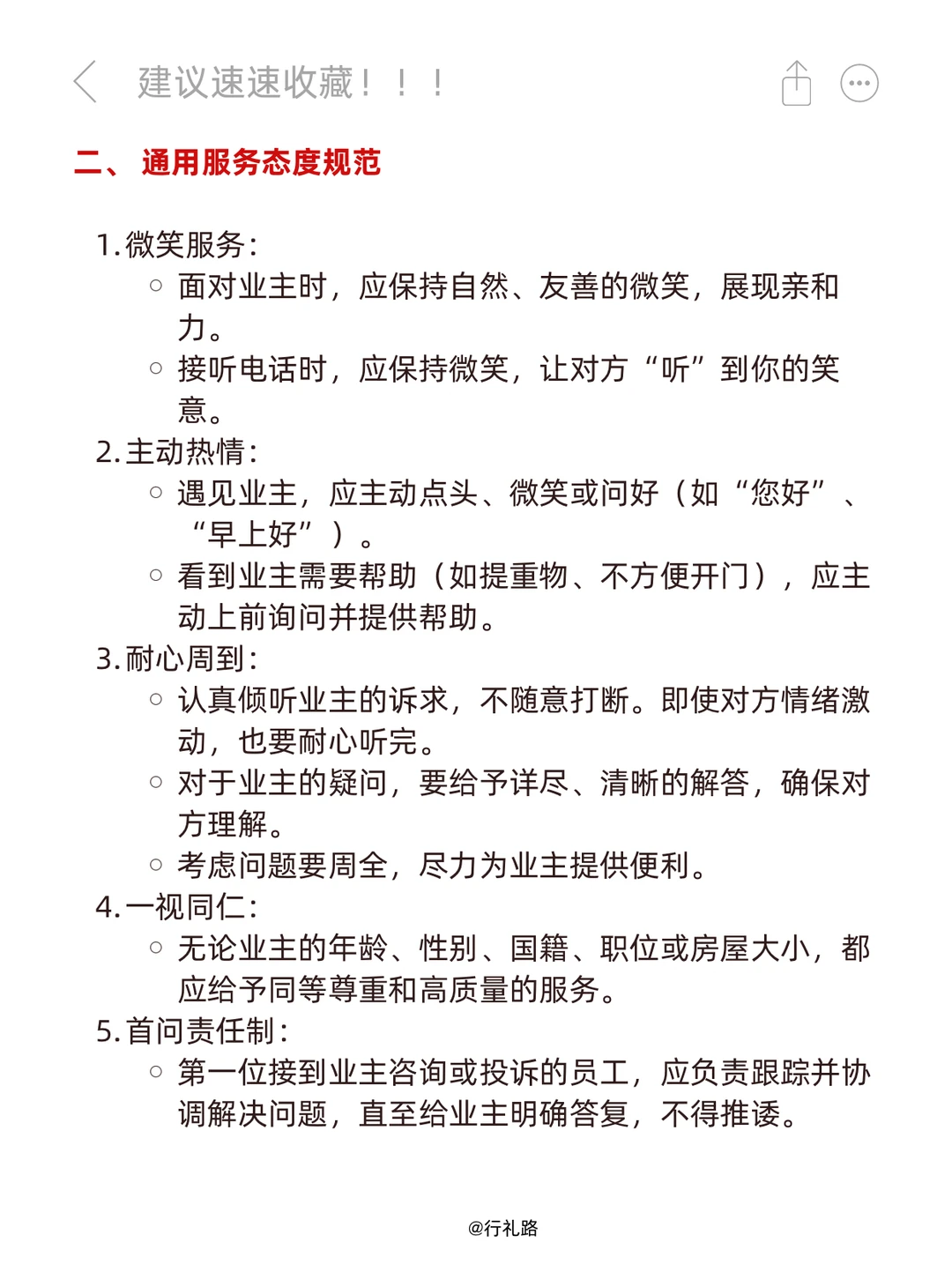
物业人员的每一言每一行,都代表着公司的形象,直接影响着业主的居住体验和社区的氛围。全体物业人员应将此规范内化于心,外化于行,共同致力于提供超越期望的优质服务,营造一个安全、文明、和谐、温馨的美好家园。
0
阅读:0
礼仪行礼路
感谢大家的关注
作者最新文章
1
别再内耗了!职场赢在心态,胜在硬实力
2
新员工入职礼仪|HR必查5个细节!
3
员工入职礼仪课件|职场新人直接用
4
物业人必存,年前高情商催缴话术
5
物业保洁礼仪干货|细节见专业
6
物业人员行为规范,信息量大,实用性强
7
物业管家应对拒交物业费的10大话术
8
职场/商务/日常通用,一看就会的社交指南
9
物业安保礼仪天花板✨站姿+敬礼标准教程
10
告别“潦草站岗”!物业保安礼仪进阶指南
热门分类
推荐
热榜
军事
NBA
体育
社会
明星八卦
娱乐
财经
科技
汽车
历史
国际
游戏
动漫
公益
搞笑
商业
互联网
数码
国际足球
房产
家居
时尚
科学探索
职场
育儿
股票
教育
影视
情感
热点
中国军情
武器
中国南海
中国足球
亚洲杯
科比
综合体育
CBA
投资
大咖秀
外汇
创业
风口
SUV
豪车
概念车
优惠
新能源
美国
欧洲
朝日韩
俄罗斯
孕期
街拍
婚姻
正能量
职场
TOP
1
好利来招聘标准有多高,这也不行呐
2
穿这条裙子去公司,被3个同事说"太显胯宽像大妈",可我觉得自己美炸了!今天穿
3
图一是马斯科办公室,图二是刘强东办公室这差距有点明显啊
4
那些因为父母职业吃到的红利!!!!!
5
招聘现在这么抽象,让人无语。
6
你的职业在古代叫什么?
7
稽查员因为太较真,被人打了。然后自己辞职了。他月薪6000。主要任务是抓
8
刘强东的办公室低调大气第一眼看见刘强东办公室给人第一感觉是宽敞,低调,大气。
9
江西九江一个班主任正在办公室批评一个女孩。她问:“你妈妈是做什么工作的?”女孩回
10
我和人事总监大吵一架,没过几天就被开除了。离职前工资一万五,很快我找到新工作,月
职场
最新文章
1
很多小伙伴也发现了,不少企业根本几乎不招聘,但是他们还是要搞招聘,忽悠大家过来面
2
2009年,李冰冰以12万月薪招聘保姆。其中有位保姆把菜洗了五六遍,李冰冰仅瞥了
3
平时在办公室里一个个正襟危坐、人模狗样的,今天算是全“露馅”了。谁能想到,那个
4
一个清华的研究生,找工作接二连三地碰壁,后来他一气之下,跑去应聘月薪4000元的
5
开心勇敢真诚!看得眼泪汪汪
6
一个清华的研究生,找工作接二连三地碰壁,后来他一气之下,跑去应聘月薪4000元的
7
一个清华的研究生,找工作接二连三地碰壁。他一气之下,跑去应聘月薪4000元的老师
8
和富婆谈恋爱,体验可能很复杂。有人说傍上富婆心酸又压抑。就像有个23岁职场小白,
9
1990年,一个名牌大学生到福耀公司求职,曹德旺看了简历后直接说:“你去锅炉车间
10
一个清华的研究生,找工作接二连三地碰壁,后来他一气之下,跑去应聘月薪4000元的