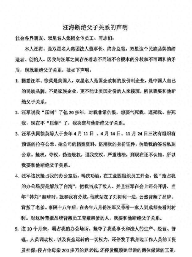
双星名人开年这场父子反目,把百年品牌的接班难题撕得太彻底。 2022年儿媳徐英控股的公司增资成了大股东,汪海名义上挂着职位,实际说了不算,后来儿子儿媳抢公章、逼宫,折腾了快一年,从报纸上吵公章谁有效的事,到现在直接断绝关系。汪老爷子最在意的是接班人国籍,说儿子儿媳都是美国身份,民族品牌不能让外国人接;还说他们不让提自己,拆头像、停用商标,连工资都扣,这哪像一家人? 这哪是普通家庭矛盾?百年品牌的根,能说断就断吗?

双星名人开年这场父子反目,把百年品牌的接班难题撕得太彻底。 2022年儿媳徐英控股的公司增资成了大股东,汪海名义上挂着职位,实际说了不算,后来儿子儿媳抢公章、逼宫,折腾了快一年,从报纸上吵公章谁有效的事,到现在直接断绝关系。汪老爷子最在意的是接班人国籍,说儿子儿媳都是美国身份,民族品牌不能让外国人接;还说他们不让提自己,拆头像、停用商标,连工资都扣,这哪像一家人? 这哪是普通家庭矛盾?百年品牌的根,能说断就断吗?

猜你喜欢
【4评论】【1点赞】
【2评论】【3点赞】
【38评论】【771点赞】
【2评论】【1点赞】
作者最新文章
热门分类
社会TOP
社会最新文章