老涛资讯网
码住!计算机一级公共基础🔥
六讲同学评生活
2025-12-28 00:18:14
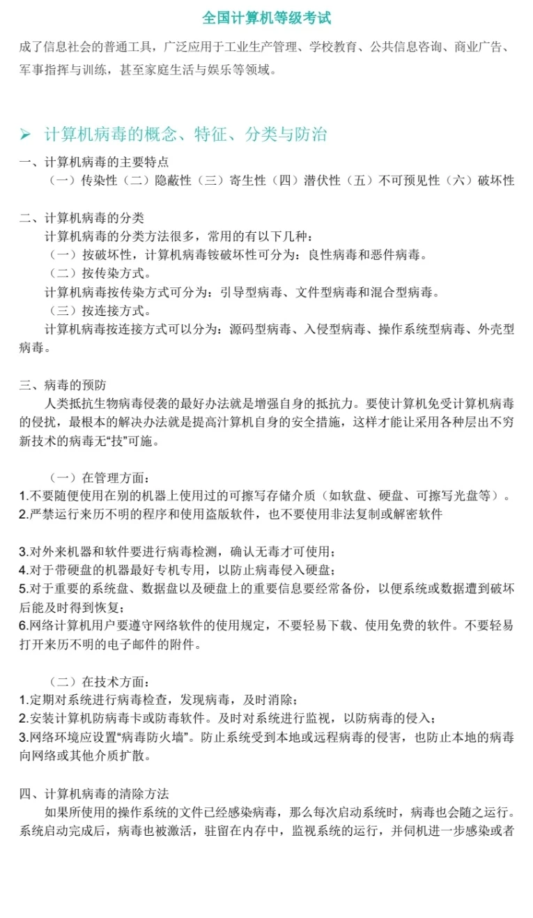
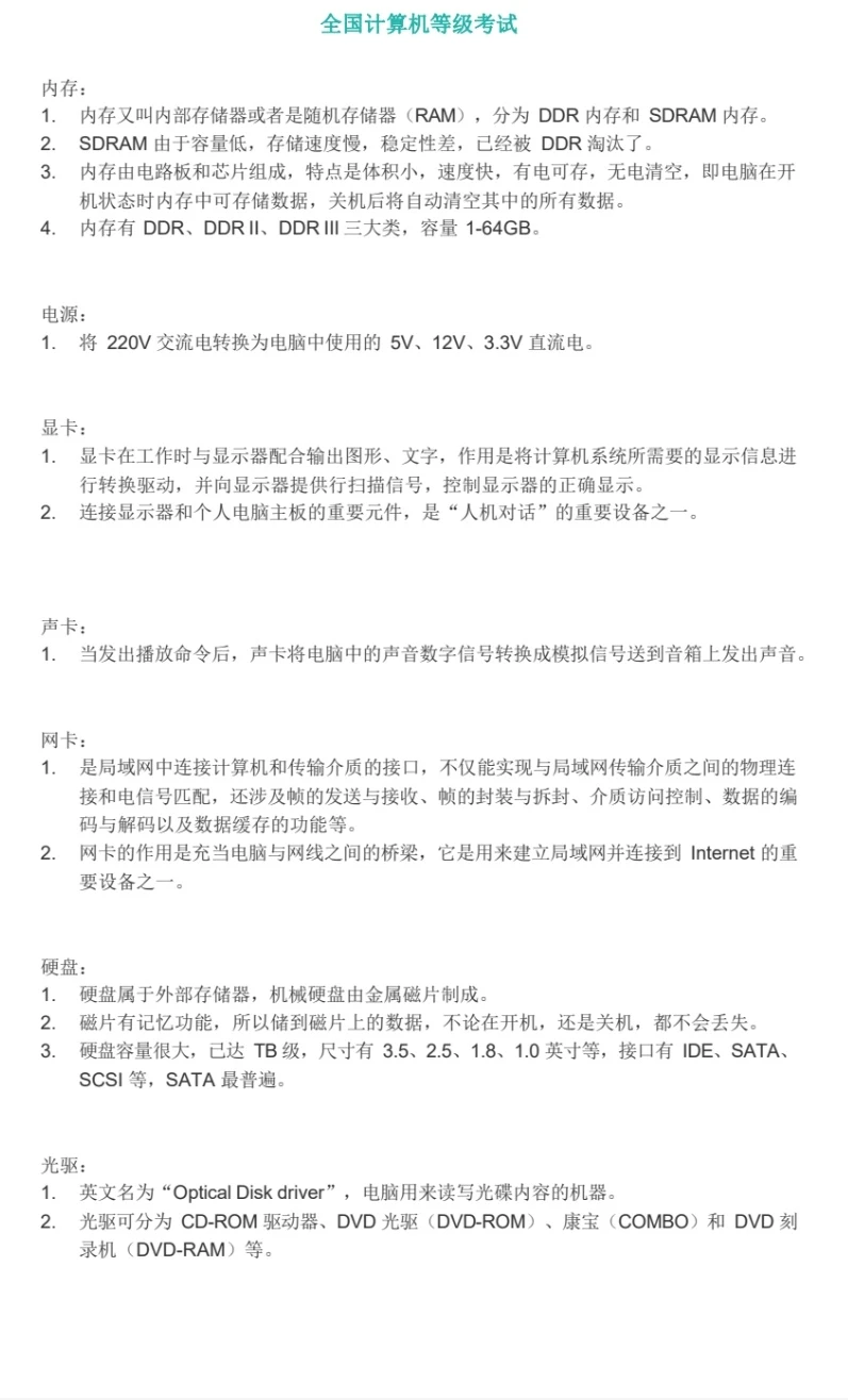
计算机一级公共基础知识直接背🔥
0
阅读:0
六讲同学评生活
感谢大家的关注
作者最新文章
1
《23毛概》期末还在等老师划重点嘛?
2
《医学影像学》考前重点🔥
3
《预防医学》电子版清晰🔥
4
《初级会计考证》-经济学基础🔥
5
《医学影像检查技术》复习全套辅助学习
6
周三多管理学第七版考研🔥
7
周三多管理学周三多 周三多复试 周三多管理学 周三多第七版 周三多重点...
8
计算机二级基础知识🔥
9
《25年计算机一级宝藏题库》🔥
10
市场营销学第五版这么复习?🔥🔥🔥
热门分类
推荐
热榜
军事
NBA
体育
社会
明星八卦
娱乐
财经
科技
汽车
历史
国际
游戏
动漫
公益
搞笑
商业
互联网
数码
国际足球
房产
家居
时尚
科学探索
职场
育儿
股票
教育
影视
情感
热点
中国军情
武器
中国南海
中国足球
亚洲杯
科比
综合体育
CBA
投资
大咖秀
外汇
创业
风口
SUV
豪车
概念车
优惠
新能源
美国
欧洲
朝日韩
俄罗斯
孕期
街拍
婚姻
正能量