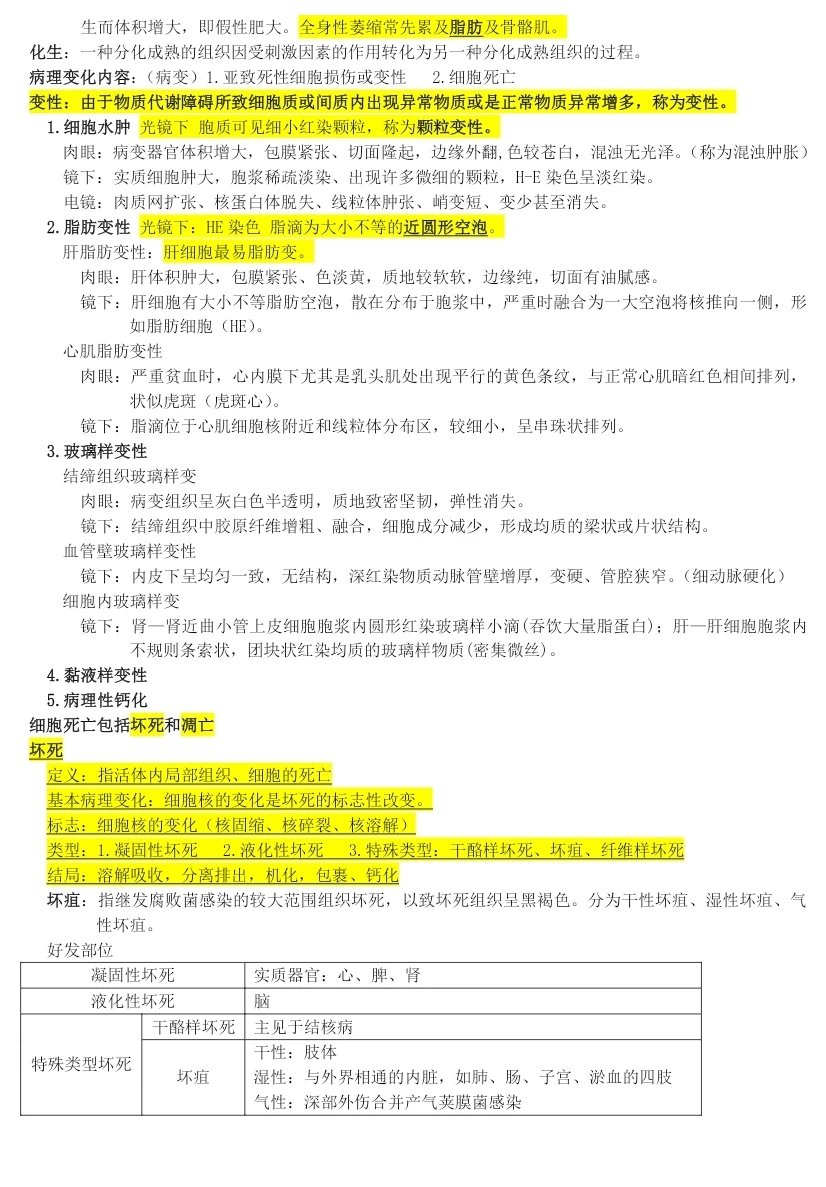
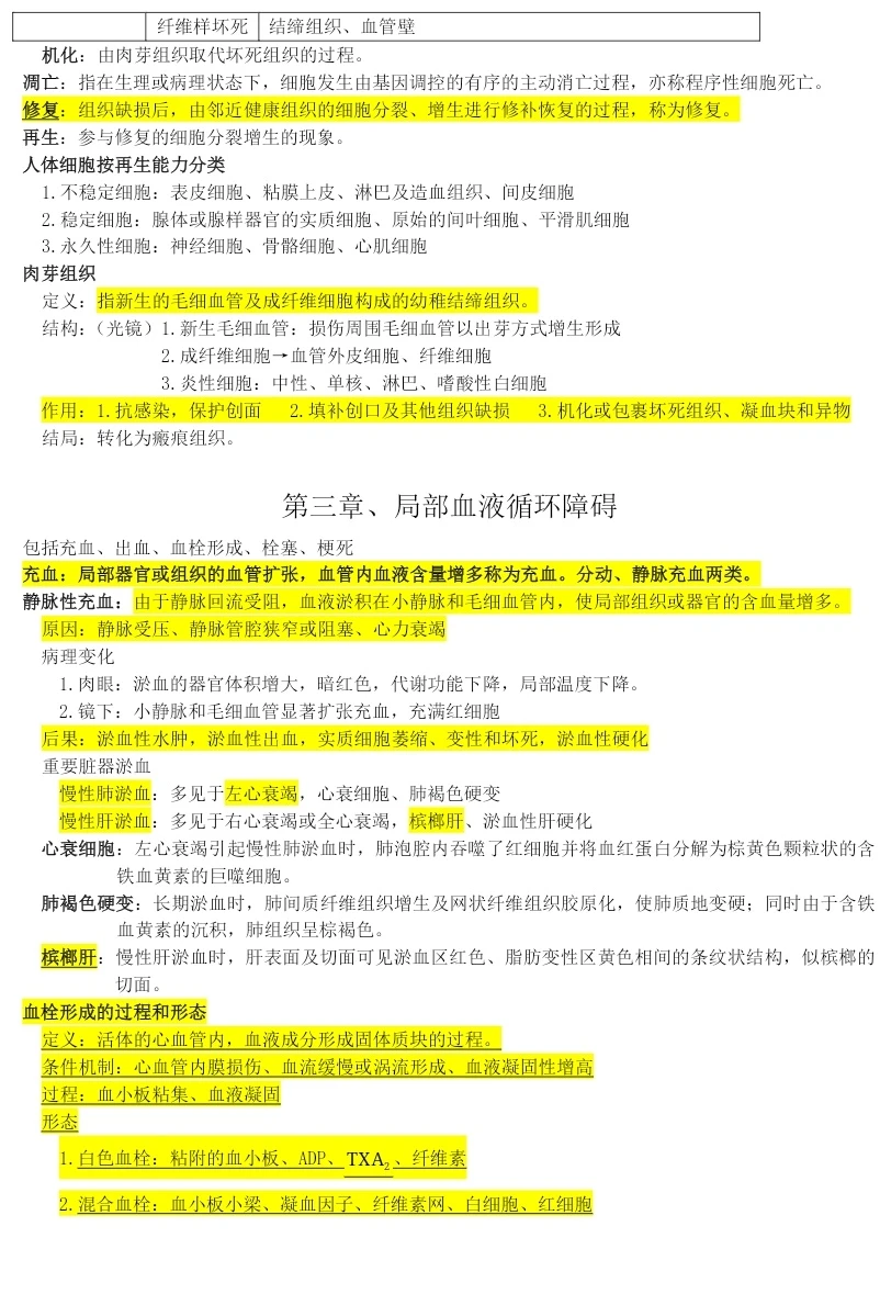
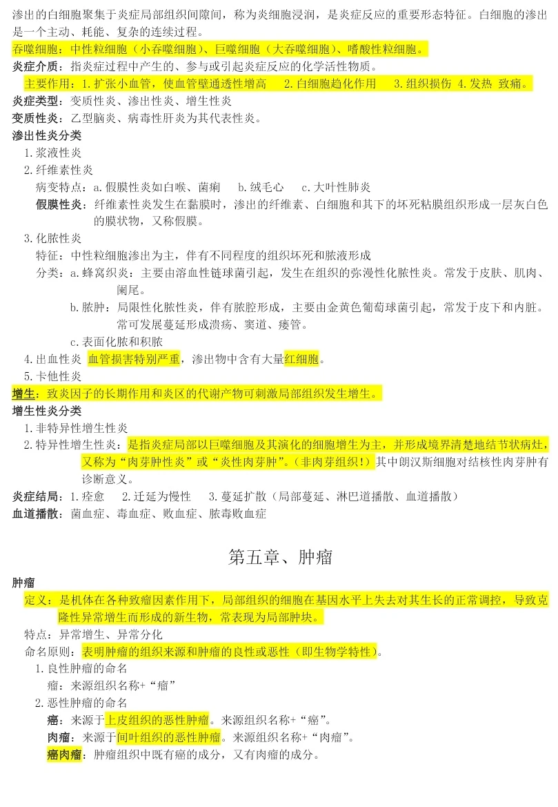
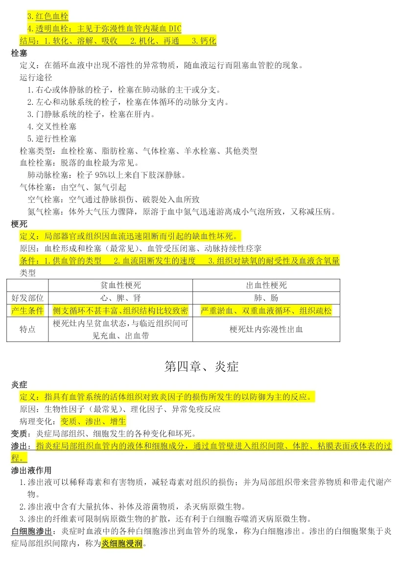
老涛资讯网
病理学期末直接拿捏好吧
六讲同学评生活
2025-12-22 00:18:24
生理学 病理学 病理学笔记 基础医学 病理学期末 病理学期末复习 病理学期末重点 医学生期末的精神状态 病理学期末考试 病理学重点 病理学期末复习资料
0
阅读:0
六讲同学评生活
感谢大家的关注
作者最新文章
1
护理教育学简答题重点
2
人体解剖学与组织胚胎学重点笔记整理🔥
3
《人体解剖学》试题练习🔥
4
计算机组成原理🔥
5
《生物化学》重点复习
6
《大学物理化学期末复习》
7
《物理化学》考点已经给出来🔥
8
周三多管理学第七版
9
四级只做真题?
10
四六级对哪些人关键?
热门分类
推荐
热榜
军事
NBA
体育
社会
明星八卦
娱乐
财经
科技
汽车
历史
国际
游戏
动漫
公益
搞笑
商业
互联网
数码
国际足球
房产
家居
时尚
科学探索
职场
育儿
股票
教育
影视
情感
热点
中国军情
武器
中国南海
中国足球
亚洲杯
科比
综合体育
CBA
投资
大咖秀
外汇
创业
风口
SUV
豪车
概念车
优惠
新能源
美国
欧洲
朝日韩
俄罗斯
孕期
街拍
婚姻
正能量