老涛资讯网
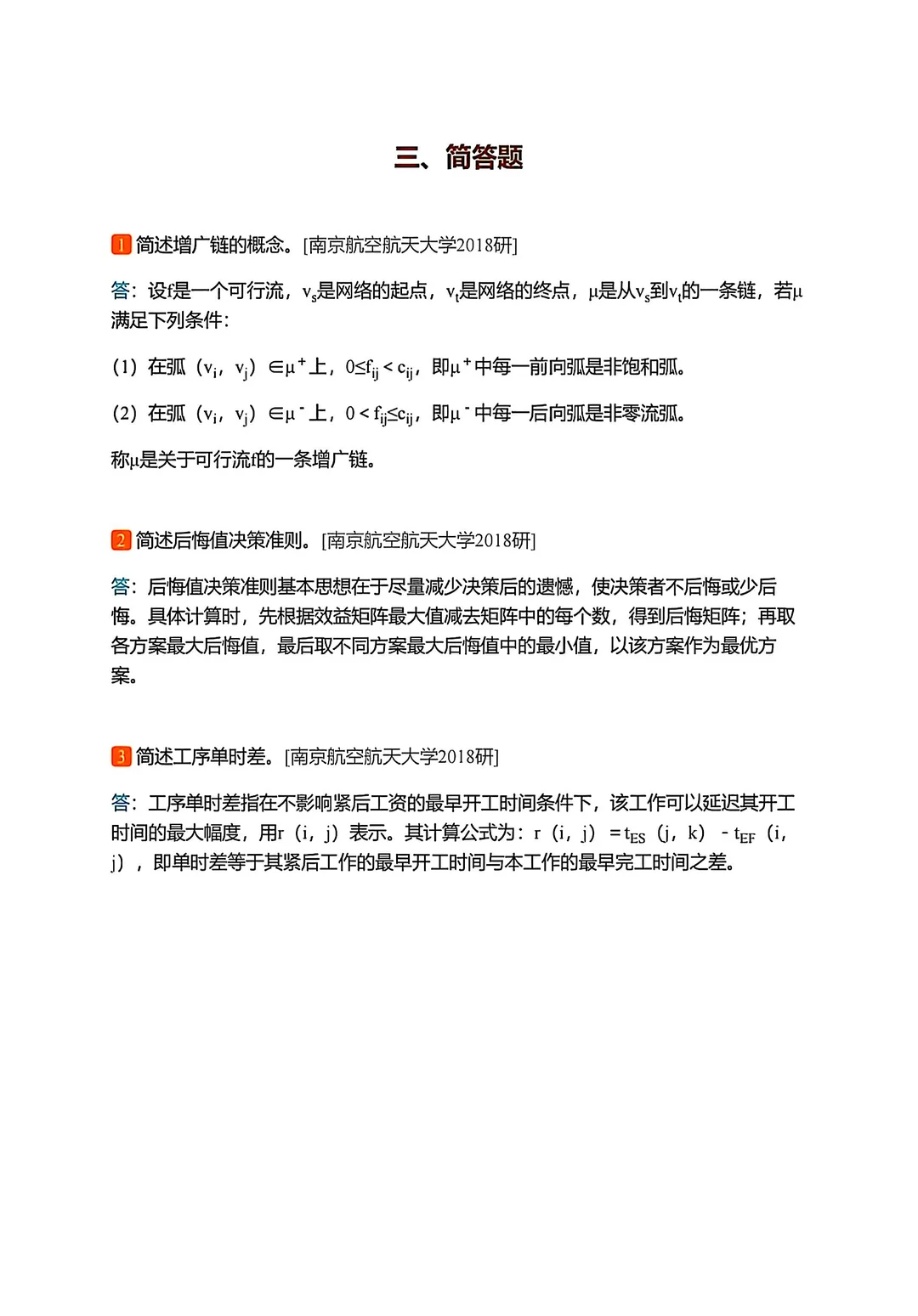
运筹学教程故运权第五版🔥
六讲同学评生活
2025-12-19 00:07:20
运筹学 运筹学考研 运筹学期末 运筹学速成 运筹学教程 胡运权 胡运权第五版 胡运权运筹学 考研运筹学教程 运筹学教程第5版
0
阅读:0
六讲同学评生活
感谢大家的关注
作者最新文章
1
运动解剖学期末复习🔥
2
大学期末计算机操作系统试卷🔥
3
快查成绩宝子,今天真的出来了🔥
4
13000英语专升本作文模板考前提分50
5
毕业简历写计算机二级很低级吗?
6
04729大学语文自考10月考点直接背!
7
13000英语专升本2510自考作文模板🔥
8
03006护理学管理学自考的神!
9
00161财务报表分析自考复习🔥
10
00058市场营销学🔥
热门分类
推荐
热榜
军事
NBA
体育
社会
明星八卦
娱乐
财经
科技
汽车
历史
国际
游戏
动漫
公益
搞笑
商业
互联网
数码
国际足球
房产
家居
时尚
科学探索
职场
育儿
股票
教育
影视
情感
热点
中国军情
武器
中国南海
中国足球
亚洲杯
科比
综合体育
CBA
投资
大咖秀
外汇
创业
风口
SUV
豪车
概念车
优惠
新能源
美国
欧洲
朝日韩
俄罗斯
孕期
街拍
婚姻
正能量