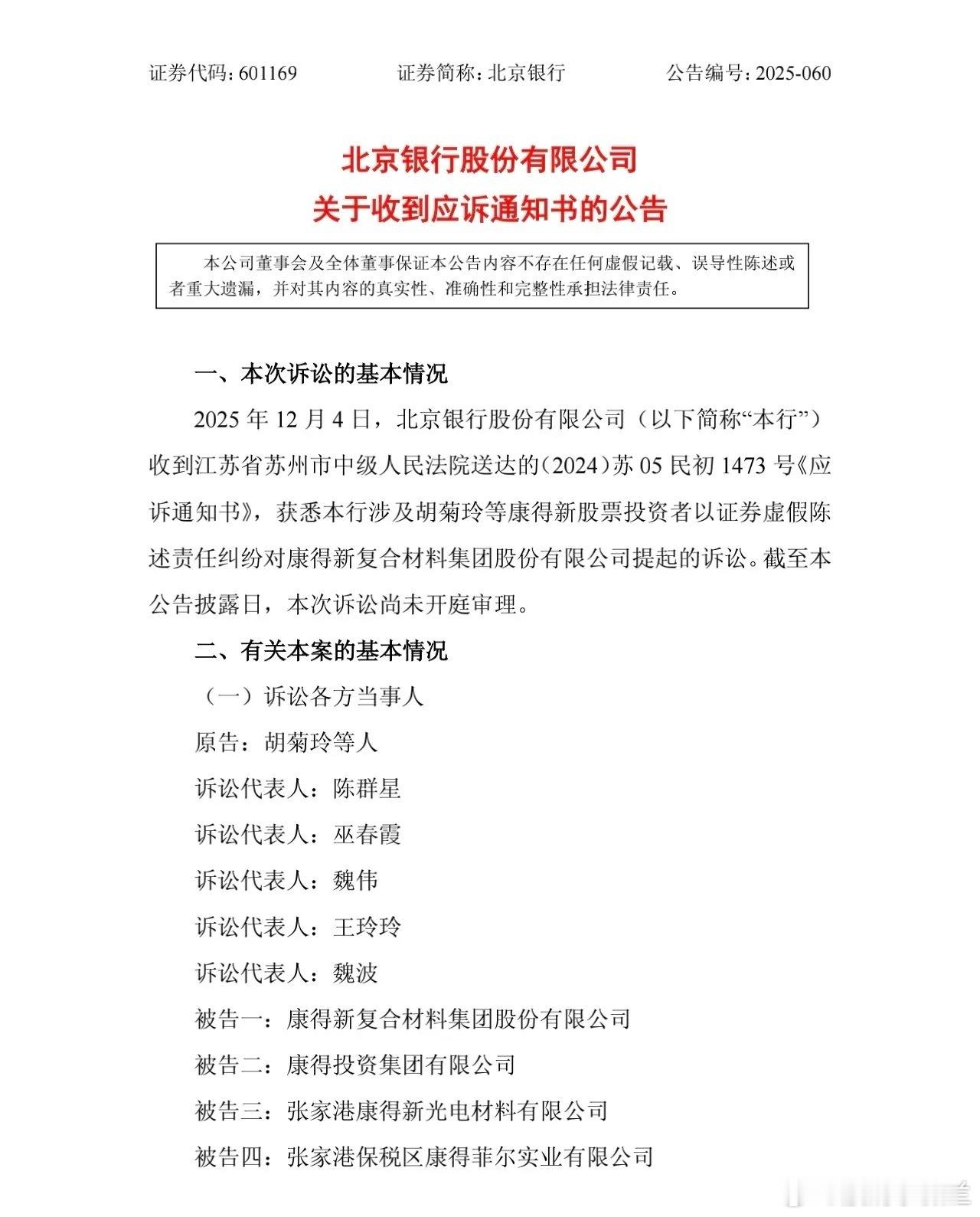
现在是12月6号23点40分,北京银行的公告早产了,提前发布2025年12月6日

灵雁的生活 2025-12-05 23:48:12

现在是12月6号23点40分,北京银行的公告早产了,提前发布2025年12月6日的公告。

0 阅读:29
灵雁的生活

灵雁的生活

感谢大家的关注