💥【砍价必杀技】💥
1️⃣ 装穷但别露底牌!
千万别傻乎乎说"预算20万",要说"还在对比几家"。上周用这招让销售主动降了三次价,最后比闺蜜心理价还低5K!
2️⃣ 专挑车子毛病说!
"这车机系统好卡啊""后排空间比XX车型小好多"...记住!每个缺点都是你砍价的子弹!
3️⃣ 上牌费别当冤大头!
4S店收2000?自己去车管所120搞定!直接说"我朋友上周自己上的才花一百多"(亲测有效)
🎯【黄金砍价时机】🎯
✔️工作日下午4点后去
✔️月底最后三天
✔️销售冲业绩时
(这时候他们为了成交啥优惠都能给!)
💰【费用避坑指南】💰
全款买车记住这个公式:
裸车价+购置税(裸车价÷11.3)+保险+上牌
贷款千万别被忽悠!手续费超过3000就是在抢钱!
🎁【赠品这样要】🎁
❌拒绝:脚垫/香水/挂件(成本不到50块)
✅死磕:油卡!保养券!车膜!(这些才是真值钱)
📝【签合同重点】📝
1️⃣ 把"库存车"写进合同!
国产超3个月/进口超6个月?直接砍价1W!
2️⃣ 加这句话:"除本合同外无任何附加费用"
3️⃣ 划掉"提车后不得拒收"(这是霸王条款!)
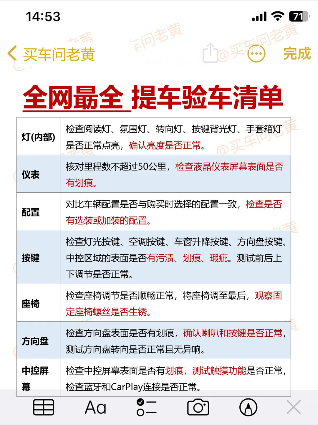
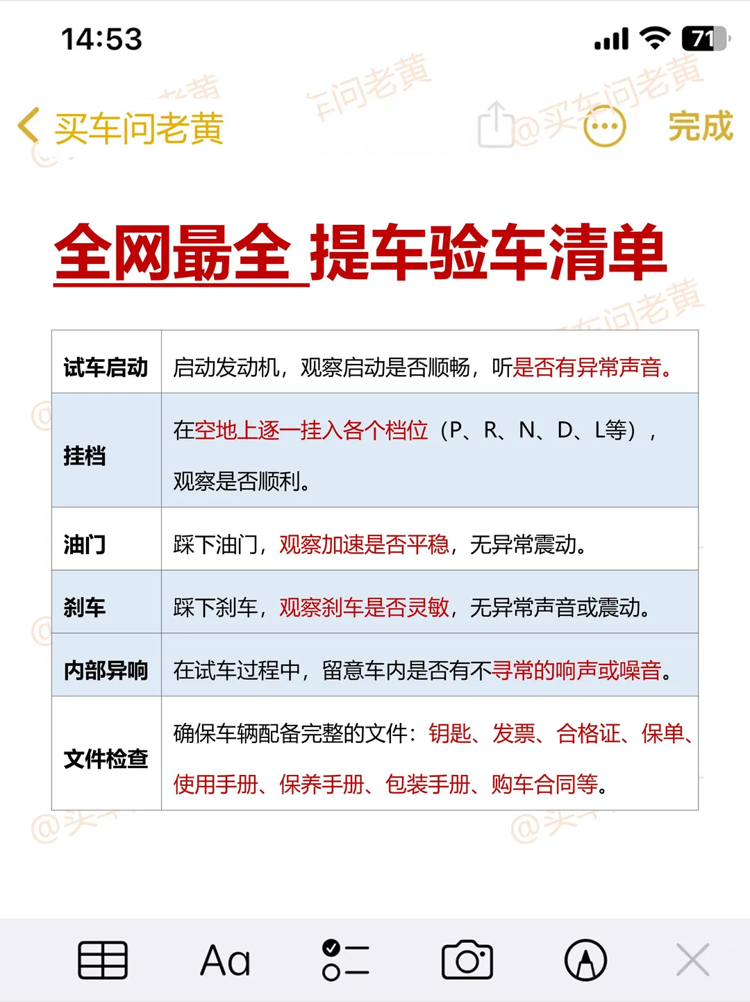
🔍【验车终极 checklist】🔍
✅看里程表(>50km的不要)
✅摸遍全车漆面(逆光看有无划痕)
✅查轮胎日期(0224=24年第2周)
✅试所有按键(车窗/空调/灯光)
💡提醒:
提车时一定对着清单核对!
两把钥匙✔️绿本✔️三包卡✔️
反光背心✔️(少一样都别签字!)
✅图2 "新手买车 避不开的8大坑"
✅图3 "买车处处是坑 记住这8大坑"
✅图4 "关于买车的坑 建议收藏"
✅图5 "提新车时 7样物品不能少"
✅图6 "女生提车攻略 打印出来验车用"
✅图7-9"全网朂全 提车验车清单"
如里您觉得有用,请👍➕🌟,
买车一定用的上!主页更多汽车知识~
✔️✔️✔️✔️✔️✔️✔️✔️✔️✔️
老黄从事汽车行业10多年
买车用车关🐷老黄:
購车全程指导 买车避坑 给底价 用车技巧
买电车还是油车 新手买车 女生买车 10万左右的车 15万左右的车 值得入手的车 汽车薯








