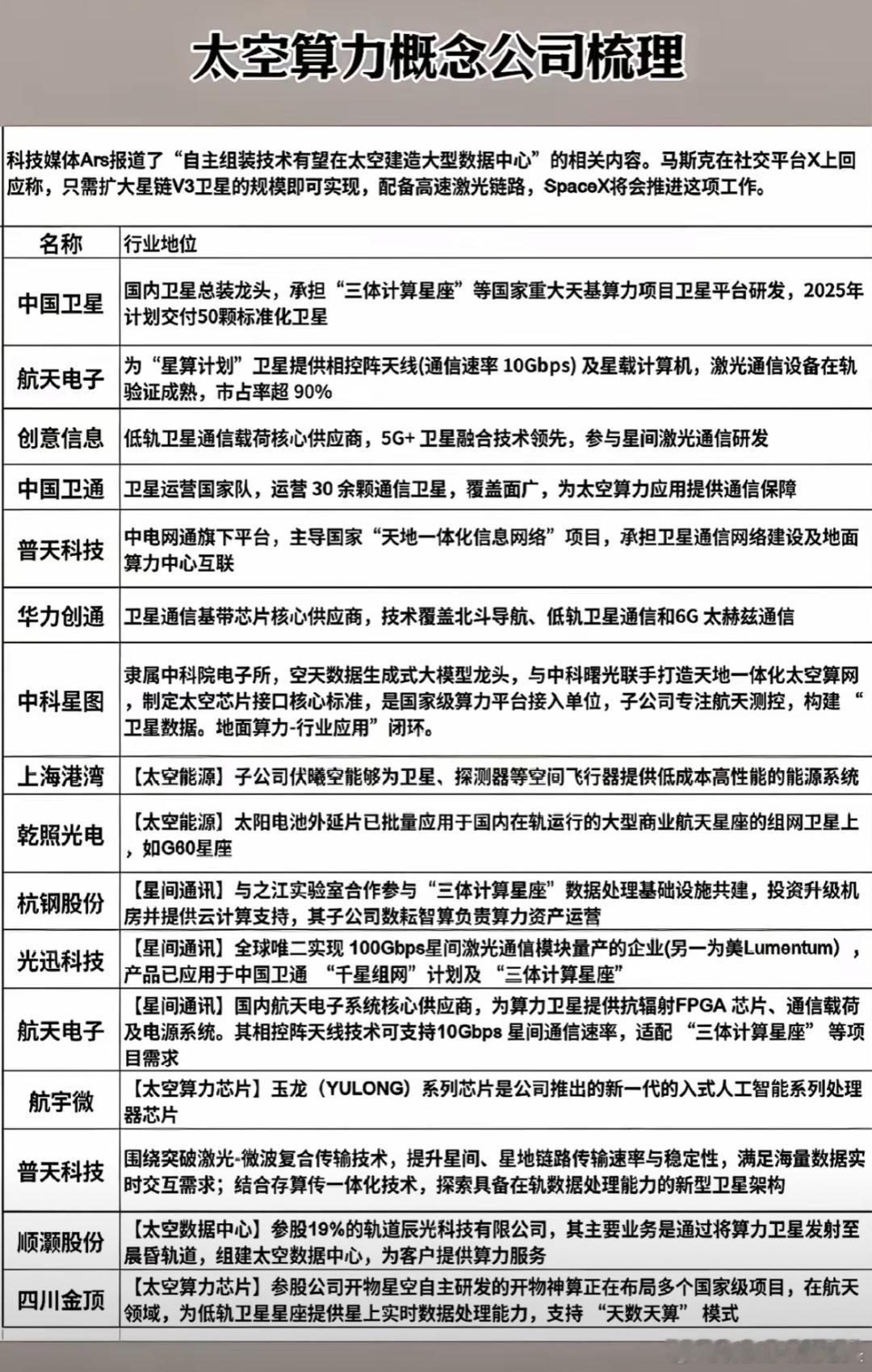
【太空算力】恩节前夕,谷歌高调宣布阳光捕手计划:要在太空中建太阳能数据中心,并于2027年把TPU送上轨道。马斯克、贝佐斯、奥特曼也纷纷上天,从星舰运力到千兆瓦级太空算力,大佬们一致认为:地球能源和空间已不够用。这看似科幻,实则是AI算力指数级增长下的必然推演。当芯片战打到大气层外,或许真不是玩笑,而是未来十年的主战场。中国是足以和美国抗衡的国家,27日北京市科委、中关村管委会等单位组织召开“智绘星空 胜算在天——太空数据中心建设工作推进会”。据推进会上发布的规划方案,空间算力计划部署多座太空数据中心,每座功率约1GW,可容纳百万卡级别的服务器集群,开展天基数据中继传输和计算服务。数据中心建设分为三个阶段:2025年至2027年,突破能源与散热等关键技术,迭代研制试验星,建设一期算力星座;2028年至2030年,突破在轨组装建造等关键技术,降低建设与运营成本,建设二期算力星座;2031年至2035年,卫星大规模批量生产并组网发射,在轨对接建成大规模太空数据中心。目前已突破一系列关键核心技术,完成第一代试验星“辰光一号”产品研制,正开展总装试验,拟于今年底或明年初择机发射。相关标的:(1)运营:星图测控、中科星图、顺灏股份、盛邦安全、普天科技、开普云等(2)载荷:佳缘科技、复旦微电、臻镭科技、通宇通讯、上海瀚讯、航天电子、紫光国微、航天长峰等(3)制造:上海沪工、航天智装、中国卫星、航天动力等(4)能源:上海港湾、乾照光电等今天一组四川金顶,二组乾照光电,都是竞价挖掘的前排。晚上,消息继续发酵,央视财经帮你吹上天,太空算力你们怎么看呢!
