❌️买车合同不会签?
❌️不知道怎么选车?
❌️不知道怎么砍价?
❌️不知道买车分别是有哪些费用......
今天老黄特意整理了一下新手买车的详细攻略,希望能帮您少走弯路~
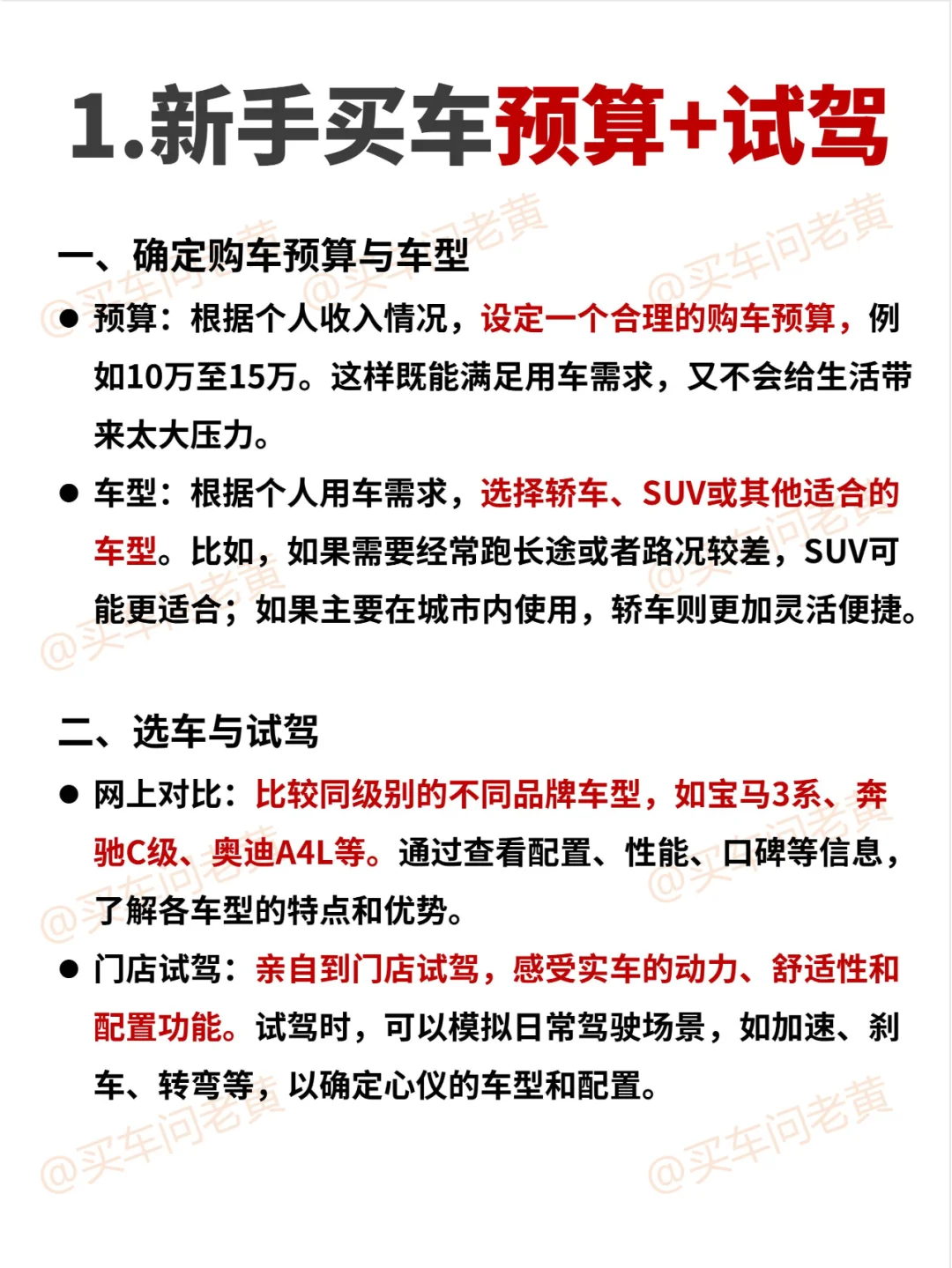
✅图2 "1.新手买车预算+试驾"
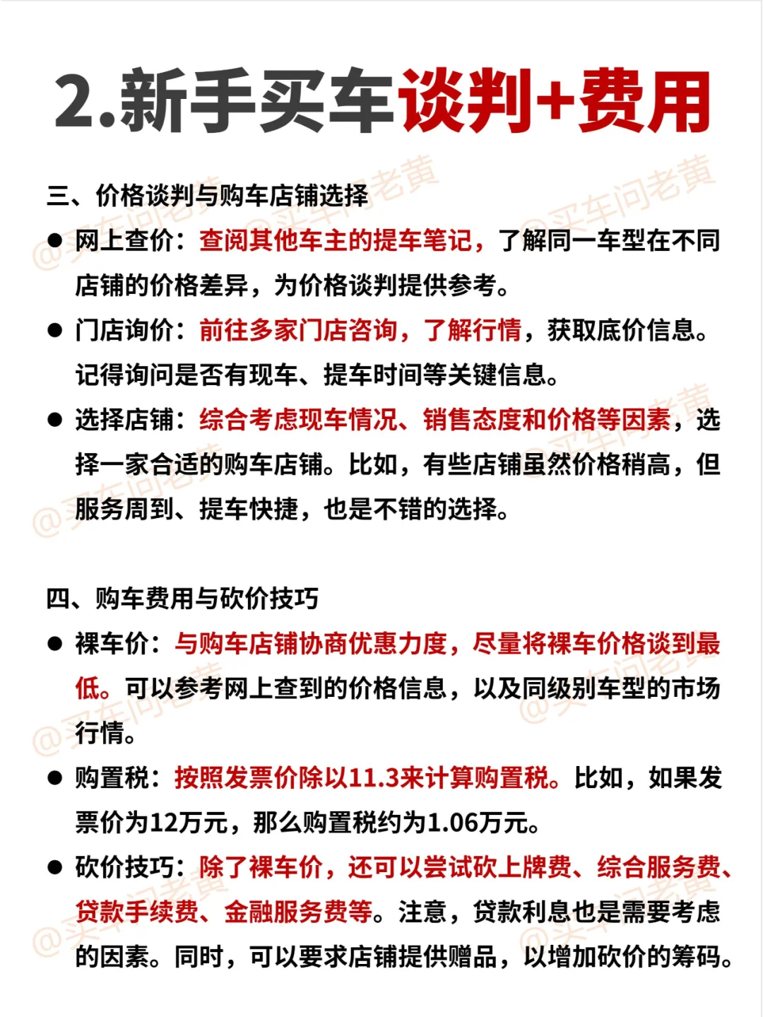
✅图3 "2.新手买车谈判+费用"
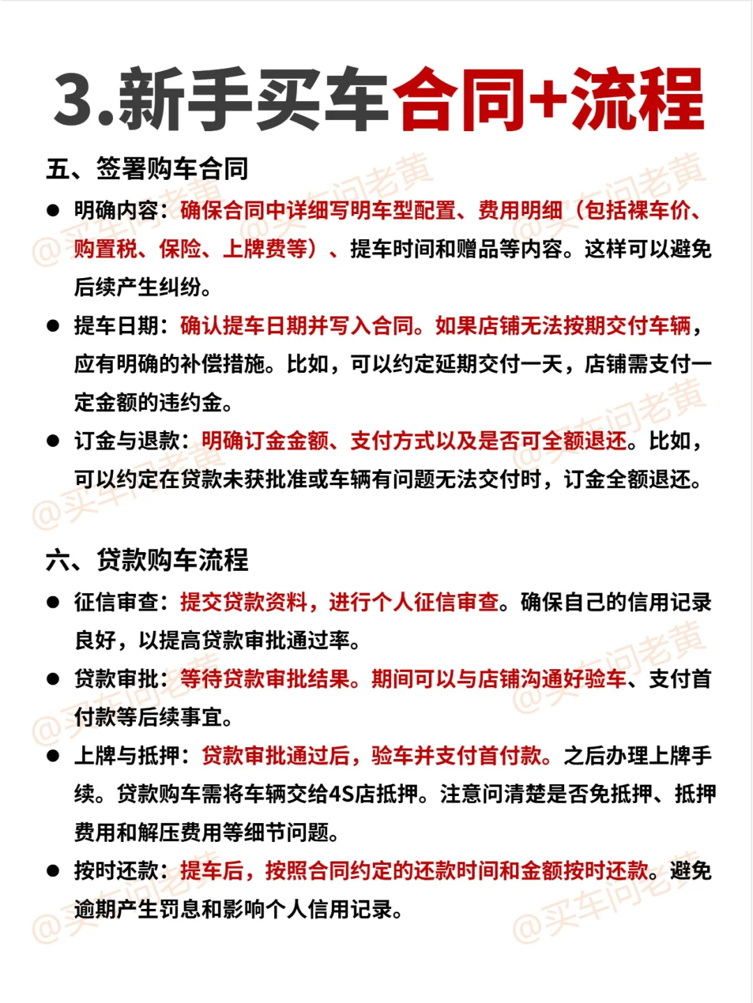
✅图4 "3.新手买车合同+流程"
✅图5 "4.新手买车验车+购后"
✅图6 "5.新手买车合同+赠品"
如里您觉得有用,请👍➕🌟,
买车一定用的上!
✔️✔️✔️✔️✔️✔️✔️✔️✔️✔️
老黄从事汽车行业10多年
买车用车关🐷老黄:
买车避坑 可全国邦提车 给底价 用车技巧
买电车还是油车 值得入手的新车 新手 买车那点事儿 10万左右的车 15万左右的车 适合女生开的车 值得入手的车 汽车薯





