📰 高频表达|核心搭配 + 外刊例句
1️⃣ 失去耐心 run out of patience
🌰
Commuters finally ran out of patience with the constant train delays.
通勤者终于对不断的火车延误失去了耐心。
2️⃣ 加速;全力以赴 put one’s foot to the gas
🌰
The company put its foot to the gas to roll out the new AI feature ahead of competitors.
公司全力加速,在竞争对手之前推出了新的 AI 功能。
3️⃣ 提振、带来帮助 give a lift to
4️⃣ 很大程度上是因为 in large part because
🌰
The project succeeded in large part because the team stayed sharply focused.
这个项目之所以成功,很大程度上是因为团队始终保持高度专注。
5️⃣ 严重伤害或损害 do a number on
🌰
The scandal did a number on the company’s reputation.
那起丑闻严重损害了公司的声誉。
6️⃣ 宣传为 / 称作 / 定位为 be billed as
🌰
The device was billed as a breakthrough, but early reviews were underwhelming.
这款设备被宣传为突破性产品,但早期评价平平。
7️⃣ 持谨慎态度 be wary of
常见搭配: be wary of claims/investments/promises
8️⃣ 于衰退的边缘 precariously close to recession
9️⃣ 过的是朝不保夕的生活 earn a precarious living
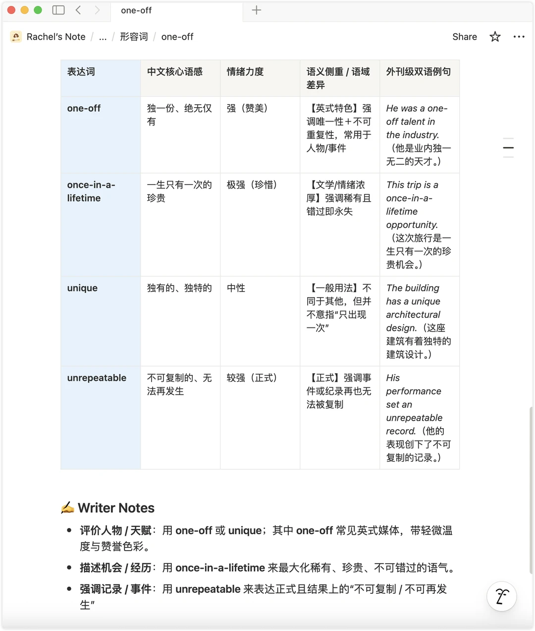
🔟 独一无二;绝无仅有 one-off
🌰
The concert was a one-off performance that fans will never forget.
那场音乐会是一次独一无二的演出,粉丝永远难忘。


