[仙女R]你是不是也把毛孩子当成家人?
当离别来临,如何好好说再见成了每位宠主最温柔的心事…
一份行业研报让我看见了这个充满爱与尊重的细分市场正在悄然生长
[火R]全球宠物殡葬服务规模预计2034年达41亿美元
超76%主人选择火化,纪念品消费持续攀升
北美占主导,亚太增速最快
[赞R]【产品新风向】
可降解棺材·环保告别(CAGR 11%!)
骨灰珠宝·把爱戴在身边(项链最受欢迎)
定制墓碑·刻下独家记忆
数字纪念馆·云端寄托思念
[黄金薯R]【消费者洞察】
女性为主力,更重情感表达
千禧一代成为消费中坚
“仪式感+个性化”成核心诉求
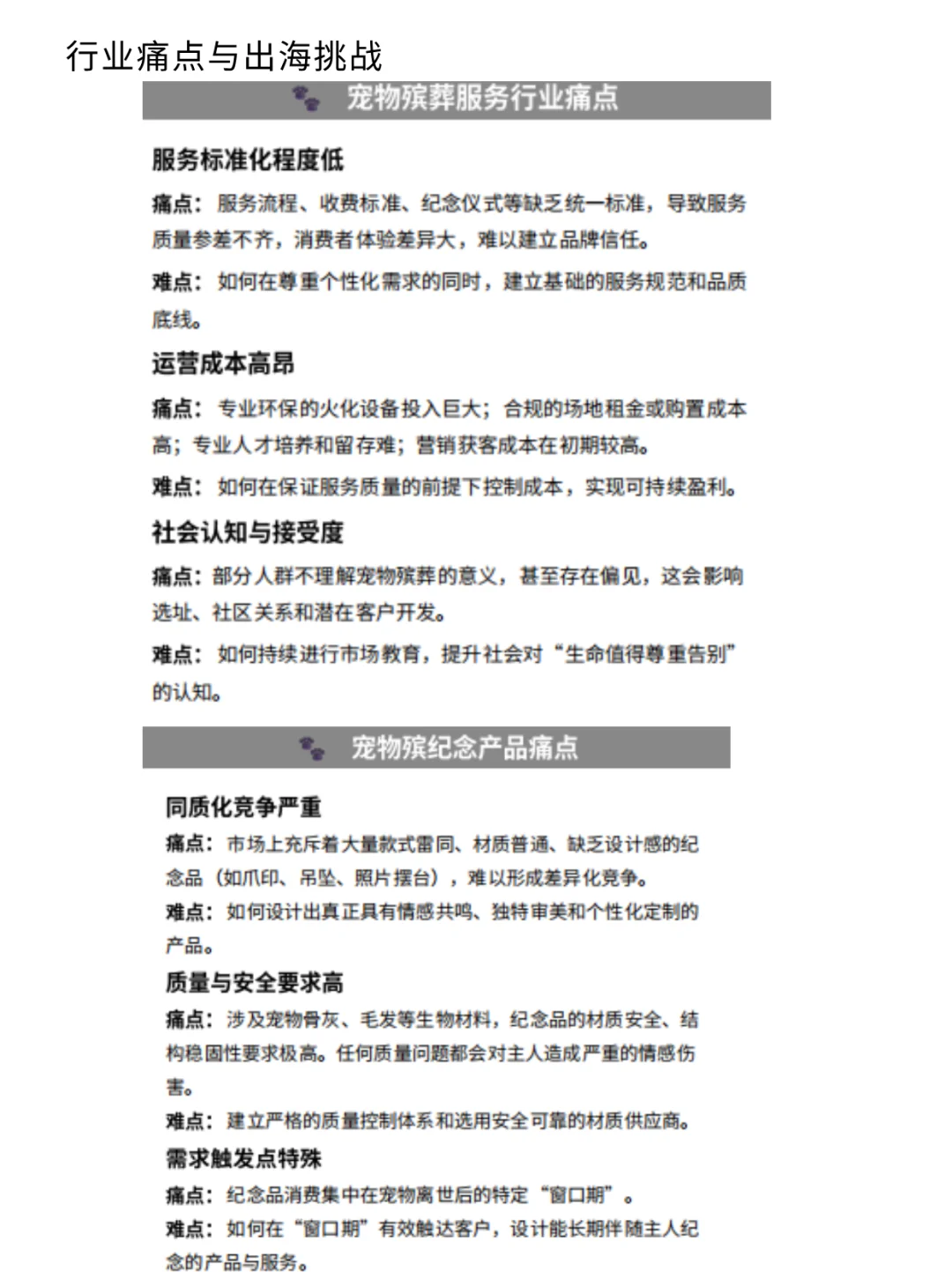
[拔草R]行业痛点仍明显:
服务标准缺失
产品同质化严重
社会认知度待提升
[种草R]但未来已来:
环保葬、树葬兴起
纪念品走向艺术化
数字化云纪念成新趋势
原来告别可以如此温暖,原来想念可以有形延续。宠业不止是活体经济,终点服务同样是爱的延伸~







