老涛资讯网
新人教版地理备课|10.1美国
平平无奇打工狗
2025-05-16 15:55:31
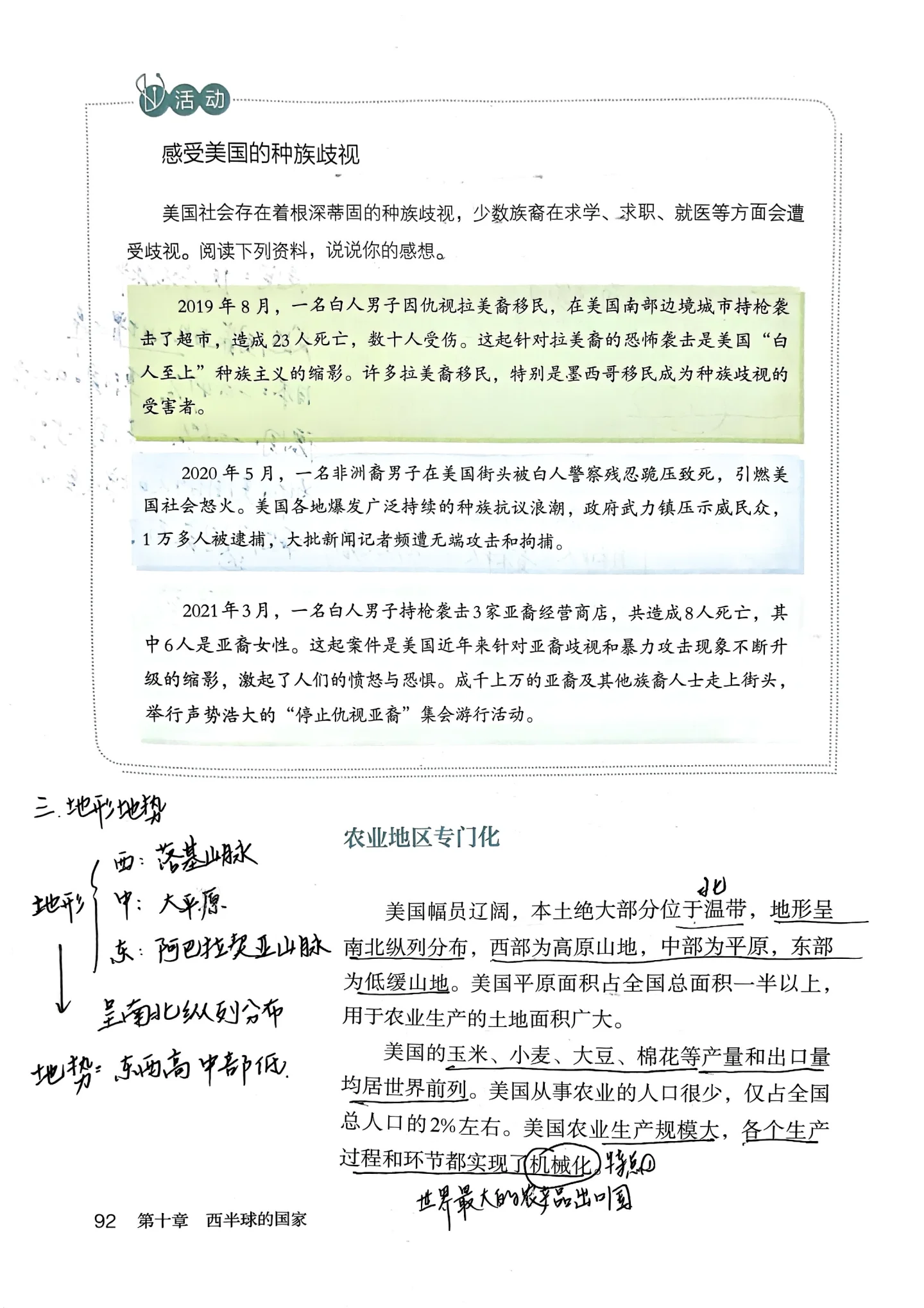
美国的位置范围:地理位置、范围:本土+两个海外州(阿拉斯加州和夏威夷州) 美国的人口构成:人口增长率相对其他发达国家较高,移民数量多。 原住民是印第安人 华人和华侨在美国聚集的地方叫做唐人街 有色人种在美国受到种族歧视
0
阅读:3
平平无奇打工狗
感谢大家的关注
作者最新文章
1
新人教版八上地理备课|3.4海洋资源
2
新人教版八上地理备课|3.3 矿产资源
3
新人教版八上地理备课|2.3 河流与湖泊
4
新人教版八年级上地理备课|2.2 气候
5
新人教版八年级上地理备课|2.1 地形
6
新人教版地理备课|1.3 民族
7
新人教版地理备课|1.2 人口
8
在玉龙雪山拍到的明显的褶皱
9
丽江旅行碎碎念之行程篇
10
学生看似在自主复习实则人已经走了一会儿了
热门分类
推荐
热榜
军事
NBA
体育
社会
明星八卦
娱乐
财经
科技
汽车
历史
国际
游戏
动漫
公益
搞笑
商业
互联网
数码
国际足球
房产
家居
时尚
科学探索
职场
育儿
股票
教育
影视
情感
热点
中国军情
武器
中国南海
中国足球
亚洲杯
科比
综合体育
CBA
投资
大咖秀
外汇
创业
风口
SUV
豪车
概念车
优惠
新能源
美国
欧洲
朝日韩
俄罗斯
孕期
街拍
婚姻
正能量
教育
TOP
1
以前的女大学生和当代的女大学生
2
表妹当班主任后一年的变化表妹当班主任后一年的变化
3
网上的大学宿舍和真实的大学宿舍,真的有这么夸张吗
4
学校有这样的语文老师,应该没有孩子会逃课了吧?[呲牙笑]
5
为啥现在大学生都喜欢这样穿呀,有人清楚不?
6
我自始至终都知道,我老公包养了两个大学生[笑着哭]一个是女大学生研三每个月给
7
只有大学生才懂这个上铺的含金量
8
这怕是中国就业率最高的专业了吧!
9
陈都灵大学那会,真是校花啊,这素颜把好多人都比下去了
10
家庭存款的十个等级:10万压力山大,20万小打小闹,30万稍感轻松,5
教育
最新文章
1
“我睡过100多个女学生。”2022年,知名艺考培训机构影路站台的校长杜英哲,曾
2
我国各省综合实力排行榜出炉。
3
只有大学生才懂这个上铺的含金量
4
2009年,一位四川考生的高考作文因为字迹无法辨认,特地请来了专家,经过鉴定,确
5
《我的山与海》上个世纪90年代,大学生的含金量很高,毕业就能找到工作,方婉之迈一
6
“国家的一大损失!”2000年,山东有一神童,短短的2天便念完小学,10岁那年参
7
前几天,一位民办学校的董事长跟我诉苦:他们高薪聘请了一位公办学校的名校长,结果不
8
一句“呦西”,让南宁某校长的家长会演讲彻底炸了!视频里,他正激情澎湃地讲着家
9
又一个教育界的败类暴露了,而且还是“自爆”的!6日,广西南宁某学校张校长在家
10
《家有儿女》早就教过怎么处理校园霸凌的问题了