老涛资讯网
成都曾在一明代墓葬中发现两件汉阙
艺术断罪者
2025-03-04 23:09:18
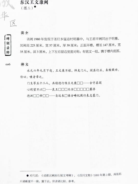
1980年成都发掘的一座明墓中,发现两块抵门石上刻有铭文,经释读发现这是两件汉阙。一件是王君平阙,王君平生前是犍为郡江阳长,江阳就是现在的泸州,所以泸州博物馆展出了此阙的复制品。另一件王文康阙,王文康似乎是个经学家,很多门生为他送行。 图1出自泸州市博物馆网上展厅,余图出自《成华区碑刻录释》。
0
阅读:2
评论列表
沫玟
3
2025-03-06 00:46
那两阙说在成博,可从来没有展出过,就泸州市博展出了复制品。
娱鳗鱼
2
2025-03-06 01:42
为什么明朝的坟墓要用别人的汉阙
只晒美丽
1
2025-03-06 01:03
好漂亮
艺术断罪者
感谢大家的关注
作者最新文章
1
展牌说这是个罐子,咋不像呢?
2
写有“成都”的秦代简牍首次展出
3
成都清波公园 不知哪搬来的古建筑
4
成都是个大茶铺:彭镇王迪文献馆
5
谁家用这种枕头
6
成都考古中心上新啦!成渝双城展开幕
7
羊市街11号民居 不在羊市街
8
彭州涌华寺512震后旧影
9
寿县博物馆老馆
10
观摩大木作工匠的工作
热门分类
推荐
热榜
军事
NBA
体育
社会
明星八卦
娱乐
财经
科技
汽车
历史
国际
游戏
动漫
公益
搞笑
商业
互联网
数码
国际足球
房产
家居
时尚
科学探索
职场
育儿
股票
教育
影视
情感
热点
中国军情
武器
中国南海
中国足球
亚洲杯
科比
综合体育
CBA
投资
大咖秀
外汇
创业
风口
SUV
豪车
概念车
优惠
新能源
美国
欧洲
朝日韩
俄罗斯
孕期
街拍
婚姻
正能量
沫玟
那两阙说在成博,可从来没有展出过,就泸州市博展出了复制品。
娱鳗鱼
为什么明朝的坟墓要用别人的汉阙
只晒美丽
好漂亮