老涛资讯网
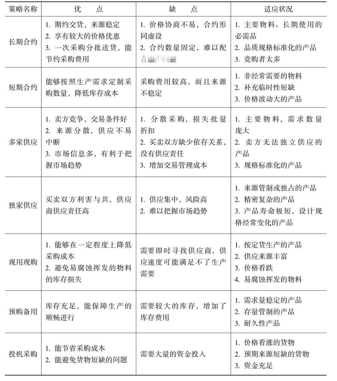
不同采购策略优劣势比较
职场事职此而已
2024-09-09 18:01:21
不同采购策略优劣势比较
0
阅读:0
职场事职此而已
感谢大家的关注
作者最新文章
1
监视和测量设备控制流程图
2
生产过程控制流程图
3
采购过程管理流程图
4
新供方开发流程图
5
设计与开发的评审、验证、确认、批准间的区别
6
客户要求评审流程图
7
人力资源管理流程图
8
确定稳定性的操作流程
9
确定偏倚的操作流程
10
管理评审的流程图
热门分类
推荐
热榜
军事
NBA
体育
社会
明星八卦
娱乐
财经
科技
汽车
历史
国际
游戏
动漫
公益
搞笑
商业
互联网
数码
国际足球
房产
家居
时尚
科学探索
职场
育儿
股票
教育
影视
情感
热点
中国军情
武器
中国南海
中国足球
亚洲杯
科比
综合体育
CBA
投资
大咖秀
外汇
创业
风口
SUV
豪车
概念车
优惠
新能源
美国
欧洲
朝日韩
俄罗斯
孕期
街拍
婚姻
正能量
职场
TOP
1
黑色细竖条纹西装内搭粉色吊带裙!这才是马年职场人该有的甜酷天花板。春日都市街
2
好利来招聘条件多高啊,这也不行啊
3
内蒙古,一女子的饭店初八营业,次日一早,一大姐来找工作,说她啥活都能干,只求让她
4
“广东工厂招工,现在全变味了。以前是厂门口贴张红纸,你进去,跟厂里签合同,拿底
5
1997年,撒贝宁去央视面试,领导肖晓琳一看到他,转头就走入办公室锁上门,问同事
6
当代职场!
7
张朝阳的世界是什么样子的?1.亲自面试过雷军。2.拒绝过求职的马云3.充
8
这个职业以后能结婚吗?
9
广州制衣村这招聘场面,老板们排着长队,手上举着衣服样子,眼巴巴地等着工人来挑。整
10
在体制内,什么级别的领导才会拥有这样的办公室?
职场
最新文章
1
扒了扒张雪峰的助理万霞,不扒不知道,一扒直接破防,真的万万没想到,她居然是最早跟
2
现在最让人破防的,莫过于张雪峰公司的每一位员工。41岁的他,把员工宠成了
3
职场的尴尬瞬间
4
湖南那位98年的中专女老师的事儿,真是让人五味杂陈。挺好一个姑娘,职业也
5
上班久了就会懂,跟同事撕破脸以后,最后大多都干不下去。职场从来不分输赢
6
1940年,仅有12岁的好莱坞童星邓波儿,被米高梅的一名制片人骗到办公室,制片人
7
周琦8罚0中不奇怪!所以说国家队不选他绝对是明智之举,并非简单的年龄大了,现在需
8
28岁的在编女教师,这份安稳体面的职业,是无数人挤破头、考了一次又一次才换来的。
9
现在电子厂里真的太现实了,年轻、漂亮、单身的女孩子,只要进厂用不了多长时间,就会
10
我实在想不通那个相貌出众的湖南祁东职业中专美女徐老师为啥会为了区区24万块钱,就